MP2223
正在供货产品型号
MP2223GJ-P MP2223GJ-Z
P&Z的含义
相关产品

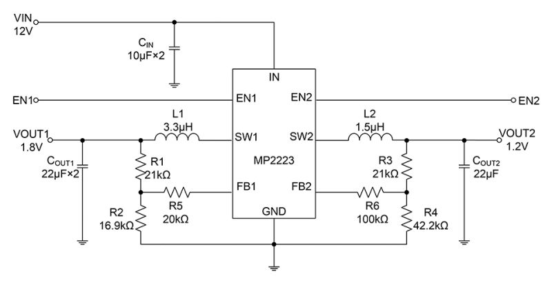
EV2223-J-00A 双通道 3A/2A、18V、540kHz 同步降压变换器,采用 8 引脚 TSOT 23 封装
MP2223 是一款内置功率 MOSFET 的双通道同步整流降压开关变换器。它提供非常紧凑的解决方案,在宽输入范围内可实现 3A/2A 连续输出电流。
两个通道采用 180˚ 移相运行,以最大限度减少输入电容的使用并降低 EMI 影响。电流控制模式提供快速瞬态响应,并使环路更易稳定。全方位保护功能包括过流保护(OCP)自动恢复和过温关断保护。
其他功能包括轻载节电模式,以及用于时序控制的独立使能引脚。
MP2223 最大限度地减少了现有标准外部元器件的使用,采用节省空间的 8 引脚 TSOT23-8 封装。
推荐电感
重置参数
L (µH)
RDC (typ) (mΩ)
IR (40K) (A)
Isat (30%) (A)
MPL-AY3020-4R7
塑封电感 4.7µH
4.7
173
2.0
3.1
L (µH)
RDC (typ) (mΩ)
IR (40K) (A)
Isat (30%) (A)
4.7
173
2.0
3.1
MPL-SE4030-4R7
半屏蔽电感 4.7µH
4.7
62
2.6
3.4
L (µH)
RDC (typ) (mΩ)
IR (40K) (A)
Isat (30%) (A)
4.7
62
2.6
3.4
MPL-AL4020-4R7
低阻抗塑封电感 4.7µH
4.7
52.2
3.65
4.2
L (µH)
RDC (typ) (mΩ)
IR (40K) (A)
Isat (30%) (A)
4.7
52.2
3.65
4.2
显示更多

直接登录
创建新帐号