- MP86998
MP86998
Session textval
Session Titefor popup
详情
MP86998是一款集成内部功率 MOSFET 和栅极驱动器的单片半桥驱动器。它可以在宽输入电压 (VIN) 范围内实现高达 80A 的连续输出电流 (IOUT)。
该器件采用单片IC方法,可驱动每相高达 50A的电流。其集成驱动器和 MOSFET 通过优化死区时间并降低寄生电感实现高效率。该器件的工作频率为 100kHz 至 3MHz。
MP86998提供多种可简化系统设计的功能,并能与具有三态脉宽调制 (PWM) 信号的控制器配合使用。另外,该器件还提供精确的电流采样和温度采样,以监测电感电流并报告结温。
该器件是注重高效率与小尺寸的服务器应用理想之选。
MP86998 采用 TLGA-41 (5mmx6mm) 封装。
-
显示更多
显示较少
产品特性和优势
- 3V 至 16V 的宽工作输入电压 (VIN) 范围
- 80A 输出电流 (IOUT)
- Accu-Sense™ 电流采样
- 温度采样
- 可接收三态脉宽调制 (PWM) 信号
- 过流保护 (OCP)
- 过温保护 (OTP)
- 故障报告
- 采用TLGA-41 (5mmx6mm)封装
正在供货产品型号
MP86998GMJT-Z MP86998GMJT-P
以 P 和 Z 结尾的零件编号是相同的零件。P 和 Z 仅表示卷筒尺寸
P&Z的含义 
MP86998 Resources
-
APPLICATION
5G 电源解决方案应用 -
APPLICATION
NIC 电源解决方案应用 -
APPLICATION
MPS电子开关解决方案应用 -
PRODUCT CATEGORY
处理器内核供电控制器 (MONOLITHIC DRMOS)产品类目 -
APPLICATION
服务器(DDR5电源)应用DDR5 SDRAM(同步动态随机存取内存)是最新一代的 DDR 内存。它是 DDR4 的后代产品,在速度、容量和能效方面都有显著的改进。DDR5 内存模块专为个人计算机、工作站和服务器而设计。DDR5 内存模块的主要优点包括: 速度更快:DDR5 内存模块的运行速度可达 8400MT/s,而 DDR4 仅为 3200MT/s。对游戏、视频编辑和 3D 渲染等任务来说,这无疑可显著改善性能。 容量更大:DDR5 内存模块的容量高达 128GB,而 DDR4 仅为 16GB。因此它能够提供更大的数据存储量,并能够同时运行高要求的应用。 功耗更低:DDR5 内存模块的运行电压 (1.1V) 低于 DDR4 内存模块 (1.2V)。低电压运行有助于降低计算机功耗并节省电费。 纠错能力更强:DDR5 内存模块具有片上 ECC(纠错码)功能,有助于防止数据损坏。 MPS...
-
APPLICATION
服务器(核供电)数据中心解决方案应用云计算、人工智能(AI)、机器学习以及其他一些革命性技术正在整个行业中扩展开来,并已融入了消费者的日常生活中。然而,要满足这些技术不断增长的数据和处理需求,服务器和数据中心需要具备前所未有的速度。在不降低效率或可靠性的前提下,不断缩小的占板空间内需要容纳史无前例的高功率密度。核心电压轨必须能够提供卓越的速度、保护功能和灵活性,以跟上不断增长的需求。 MPS多样化的解决方案在保证效率的同时,能保持较低的整体系统成本。其散热管理专为高密度、高耗电的服务器而设计,能够节约能源并优化输出。MPS专有的Intelli-PhaseTM技术可保持并提高每个新设计的性能。这些可扩展的解决方案还提供了热插拔功能和先进的FET技术,可帮助简化设计,实现节省空间的封装。MPS创新的产品实现了强大的功能、速度与效率,可充分满足您的服务器设计需求。
-
PRODUCT CATEGORY
处理器核心电源 INTELLI-PHASE(单片DRMOS)产品类目 -
PRODUCT
MP87297产品100A, Intelli-PhaseTM DrMOS Solution with Quiet SwitcherTM Technology in a TLGA-34 (4mmx6mm) Package
-
PRODUCT
MP87294产品100A, Intelli-PhaseTM DrMOS Solution in TLGA-34 (4mmx6mm) Package with Quiet SwitcherTM Technology
-
PRODUCT
MP87550产品Intelli-PhaseTMDrMOS 解决方案,采用 TLGA-30 (4mmx5mm) 封装
-
PRODUCT
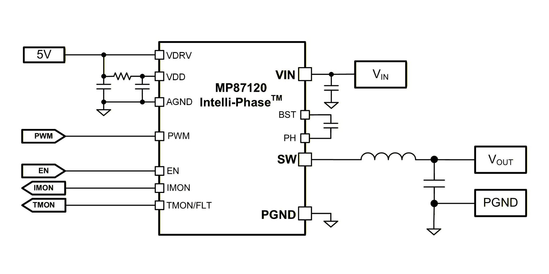
MP87120产品20A Intelli-PhaseTM DrMOS 解决方案,采用 Quiet SwitcherTM技术和 TLGA-27 (4mm x 5mm) 封装
-
PRODUCT
MP87000-M产品90A Intelli-PhaseTM DrMOS 解决方案,采用 Quiet SwitcherTM 技术和TLGA-41(5mm x 6mm)封装
-
ARTICLE
5G 技术概述以及如何利用MPS 产品优化基站 AAU 和 BBU技术文章5G 常被人们称为一项突破性的蜂窝网络技术,它让人们生活中的一切变得更加简单,从机器人手术到视频通话,再到推动人工智能的不断发展。然而,除了它的速度更快,与之前的蜂窝技术迭代相比,5G的独特之处到底在哪里? 本文将对5G的概念和网络架构进行介绍,并探讨在更多领域应用 5G 可能带来的益处和挑战。文章还将介绍 MPS 解决方案如何帮助解决 5G 应用面临的一些挑战,例如电源问题。 5G 是一项于2019 年发布的全球无线通信标准,它是继1G 至 4G之后的第五代蜂窝网络技术。在 5G 网络架构中,服务区域被划分为称为“蜂窝小区”的地理单元,每个服务区域都以基站为中心。基站负责处理无线设备(如手机)与网络之间的信号接收、处理和传输。 5G 无线设备与蜂窝基站(也称为节点)之间的通信是通过固定天线发送或接收无线电波来实现的。这些设备通过节点分配的特定频率进行通信。例如,当您携带手机...
-
PRODUCT
MP87180产品80A Intelli-PhaseTM DrMOS 解决方案,采用 Quiet SwitcherTM技术、5V PVCC以及TLGA-41 (5mmx6mm) 封装
-
PRODUCT
MP86962产品80A, Radiation-Tolerant Intelli-PhaseTM DrMOS Solution in a TLGA-41 (5mmx6mm) Package
-
PRODUCT
MP87190产品90A、Intelli-PhaseTM DrMOS 解决方案,采用 Quiet SwitcherTM 技术、5V PVCC 和 TLGA-41 (5mmx6mm) 封装
-
PRODUCT
MP86935-A产品集成 HS-FET、LS-FET 和驱动器的 60A Intelli-PhaseTM 解决方案,采用 TLGA-35 (3mmx6mm) 封装
-
PRODUCT
MP86992产品16V、50A、Intelli-PhaseTM 解决方案,采用 LGA-41 (5mmx6mm) 封装
-
PRODUCT
MP86950产品Intelli-Phase™ 解决方案,集成内部功率 MOSFET 和栅极驱动器的单片半桥
-
PRODUCT
MP86952产品具有内部功率 MOSFET 和栅极驱动器的 16V、70A、耐辐射单片半桥 Intelli-Phase TM 解决方案
-
PRODUCT
MP86972产品60A Intelli-Phase ™解决方案,集成HS-FET、LS-FET 和驱动器并采用 TLGA-35 (3mmx6mm) 封装
-
PRODUCT
MP86920产品Intelli-Phase™ 解决方案,集成 HS-FET、LS-FET 和驱动器并采用LGA (4mmx5mm)封装
-
PRODUCT
MP86936产品集成 HS-FET、LS-FET 和驱动器的Intelli-Phase™ 解决方案
-
PRODUCT
MP86965产品内置上下管MOSFET和驱动器的Intelli-PhaseTM 解决方案
-
PRODUCT
MP86956产品集成 HS-FET/LS-FET 和驱动器的Intelli-PhaseTM解决方案,采用 LGA 和 TLGA (5mmx6mm) 封装
立即购买
直接登录
创建新帐号