- MPQ5884-AEC1
MPQ5884-AEC1
Session textval
Session Titefor popup
详情
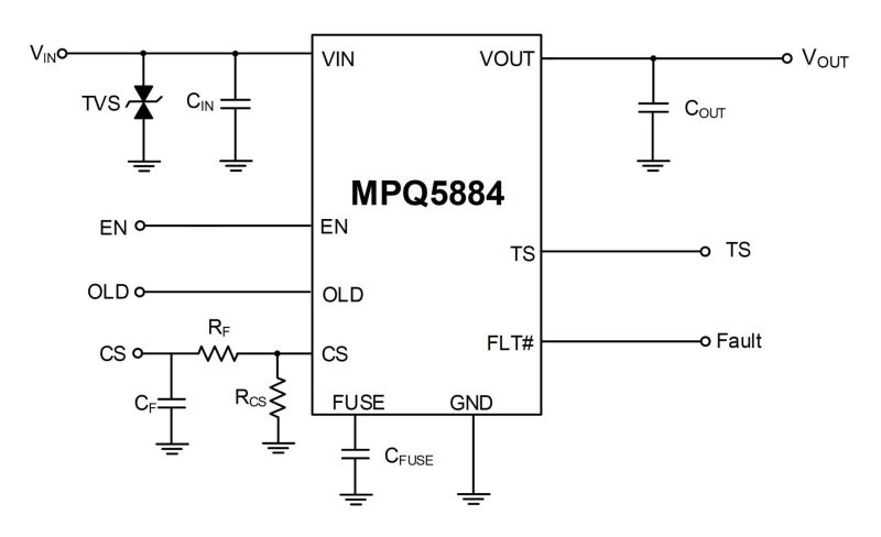
MPQ5884-AEC1 是一款汽车级低电阻电熔丝和智能上管电源开关。它具有低静态电流 (IQ) 模式,专为大电流继电器替换和熔丝替换等高要求应用而设计。其丰富的保护与诊断功能可提升系统稳定性以及性能。
该器件采用专有熔丝式过流保护(OCP)技术,可模拟被动熔丝的工作特性。它利用内置电流采样与温度采样功能监控开关状态,并通过开路负载检测功能来监控负载健康状况。其低IQ模式可在系统进入休眠状态时有效延长电池寿命。
MPQ5884-AEC1 提供多重强大保护功能,包括过流保护(OCP)、短路保护(SCP)、IC 接地失效保护、模块接地失效保护、断电保护、过温保护(OTP)、反接电池自保护以及反向负载保护等。
该器件能够承受剧烈的瞬态脉冲。当系统中配置双向 TVS 二极管时,MPQ5884-AEC1 可满足 ISO 7637-2、ISO 16750-2 和 ISO 21780 标准定义的测试要求。即使在负输入电压 (VIN)下,该器件也可导通 MOSFET,提供与正 VIN 相同的电流能力。而且,它还集成了坚固耐用的 4.5mΩ N 沟道功率 MOSFET。
MPQ5884-AEC1 采用 QFN-30(5mm × 6mm)封装,并符合 AEC-Q100 等级 1 认证。
-
显示更多
显示较少
产品特性和优势
- 专为应对严苛的汽车瞬态条件而设计:
- 高达 80V 的负载突降容限
- 低至 6V 的冷启动电压
- 电池反向保护
- 符合 AEC-Q100 等级1认证
- 更低热耗:
- 集成 4.5mΩ MOSFET
- 汽车电池寿命长:
- 低静态电流 (IQ) 模式
- 1μA 超低关断电流 (IOFF)
- 全面诊断和强大的保护功能:
- 可配置熔丝式过流保护 (OCP)
- 快速关断短路保护 (SCP)
- 接地失效保护和电源断电保护
- 关断负电压钳位
- 反向电流条件下自我保护
- 热监控和过温保护 (OTP)
- 高精度电流采样
- 关断状态负载开路检测
- 故障状态报告
- 符合 AEC-Q100-012 A级测试标准
- 其他特性:
- 110mJ 重复无钳位感性开关 (UIS)能力
- 采用侧面镀锡的 QFN-30 (5mmx6mm) 封装
- 支持功能安全系统设计:
- 兼容MPSafe™– 提供功能安全支持文档
正在供货产品型号
MPQ5884GQJE-AEC1-Z MPQ5884GQJE-AEC1-P MPQ5884GQJE-AEC1-T
以 P 和 Z 结尾的零件编号是相同的零件。P 和 Z 仅表示卷筒尺寸
P&Z的含义 
MPQ5884-AEC1 Resources
-
ARTICLE
POWERING THE AUTOMOTIVE REVOLUTION: FROM ZONAL ARCHITECTURE TO 48V技术文章The automotive industry is in the midst of a massive transformation. Over the past decade, cars are increasingly being equipped with advanced features that provide customers with greater safety, comfort, ease of use, and enjoyment. That includes everything from heated seats to infotainment screens, safety cameras to high-end sound systems. Some of the most innovative vehicles are fully self-drivin...
-
USE CASE
MPS发布业界首颗全集成48V系统车规级电子保险丝(EFUSE)应用案例近日,MPS芯源系统(NASDAQ代码:MPWR)正式发布业界首款用于48V系统的车规级全集成电子保险丝(eFuse)——MPQ5884,以高度集成、全面保护、智能可靠为优势,助力整车设计优化空间布局,进一步实现降本增效。 当前,48V系统正成为下一代汽车电子电气架构的核心,其不仅支持更高功率的负载,减少了整车线束质量,更为高级辅助驾驶(ADAS)、车载互联、电控等系统提供了稳定的供电基础。电子保险丝作为整车架构电路保护的关键部件,广泛应用于汽车域控制器以及配电盒,为线束及负载提供更先进的保护。 MPS推出的电子保险丝产品——MPQ5884,可覆盖6-60V宽电压输出范围,支持最高80V抛负载与最低-60V反向耐压。额定电流覆盖7A到25A应用。芯片支持低功耗模式,在该模式下静态电流仅为25uA,且在负载突变时可自行切换回正常模式,避免输出掉电。 MPQ5884集成了...
-
PRODUCT CATEGORY
智能高边开关产品类目 -
APPLICATION
后置摄像头(汽车电池供电)应用后置摄像头是高级驾驶辅助系统 (ADAS) 中最常见的摄像头子系统。越来越多的汽车将其作为标准配置提供。要实现对车辆后方可能存在的危险进行精确、实时的监控,并将信息直接传送到通常位于驾驶舱头部的 LCD 显示器,后置摄像头子系统必须具有高集成度和快速的数据处理速度。为了实现消费者更高的安全性与便利性,这些高级安全功能需要满足 ISO26262 安全标准和 EMI 缓解措施之外,也增加了工程师的设计复杂度与额外的考量因素。 MPS 可靠且可扩展的电源管理解决方案组合包括电源模块、降压变换器和线性稳压器。这些汽车级器件可满足严格的温度与 EMI 要求,同时还能简化系统设计并最大限度地减小整体解决方案尺寸。 MPS 高效、高性价比的产品组合为下一代后置摄像头供电设计提供了所需的一切。
-
APPLICATION
后置摄像头(同轴电缆供电)应用后置摄像头是高级驾驶辅助系统 (ADAS) 中最常见的摄像头子系统。越来越多的汽车将其作为标准配置提供。要实现对车辆后方可能存在的危险进行精确、实时的监控,并将信息直接传送到通常位于驾驶舱头部的 LCD 显示器,后置摄像头子系统必须具有高集成度和快速的数据处理速度。为了实现消费者更高的安全性与便利性,这些高级安全功能需要满足 ISO26262 安全标准和 EMI 缓解措施之外,也增加了工程师的设计复杂度与额外的考量因素。 MPS 可靠且可扩展的电源管理解决方案组合包括电源模块、降压变换器和线性稳压器。这些汽车级器件可满足严格的温度与 EMI 要求,同时还能简化系统设计并最大限度地减小整体解决方案尺寸。 MPS 高效、高性价比的产品组合为下一代后置摄像头供电设计提供了所需的一切。
-
APPLICATION
前置摄像头(汽车电池供电)应用前置摄像头是一种日益流行的摄像头子系统,用于高级驾驶辅助系统 (ADAS) 。越来越多的汽车将其作为标准配置提供,因此,无电池摄像头系统必须高度集成并提供快速数据处理,从而对车辆前方可能存在的危险进行准确、实时的监测,同时为车道保持和碰撞避免等集成系统提供辅助。在提高驾驶员安全性和便利性的同时,这些高级功能也增加了设计的复杂性,但仍需要符合 ISO26262 安全标准和 EMC 规范。 MPS高效紧凑的电源管理解决方案组合包括电源模块、PMIC、升压和降压变换器、升降压控制器、负载开关、监控电路、线性稳压器和终端稳压器。 这些汽车级部件可帮助您在不影响安全性的情况下简化系统设计并缩短上市时间。 MPS 可靠且可扩展的产品系列为下一代前置摄像头(汽车电池供电)供电设计提供了所需的一切。
-
APPLICATION
前置摄像头(同轴电缆供电)应用前置摄像头是一种日益流行的摄像头子系统,用于高级驾驶辅助系统 (ADAS) 。越来越多的汽车已配置或预期配置这种系统。这些摄像头系统必须高度集成并提供快速数据处理,从而对车辆前方可能存在的危险进行准确、实时的监测,同时为车道保持和碰撞避免等集成系统提供辅助。在提高驾驶员安全性和便利性的同时,这些高级功能也增加了设计的复杂性,但仍需要符合 ISO26262 安全标准和 EMC 规范。 MPS可靠而高效的电源管理解决方案组合包括电源模块、升压和降压变换器、PMIC、线性稳压器、负载开关和监控电路。这些汽车级部件可帮助您简化系统设计并缩小解决方案尺寸,同时仍将安全性放在首位。 MPS 紧凑且可扩展的产品系列为下一代前置摄像头(同轴电缆供电)设计提供了所需的一切。
-
APPLICATION
驾驶员监控系统应用驾驶员监控系统是汽车安全的最新技术之一。作为整体人机界面(HMI)的一部分,驾驶员监控系统可以跟踪生命体征参数和驾驶员的注意力,能在驾驶员无法操作车辆的情况下,为其提供帮助。当然,高级的新功能会增加设计的复杂性和工程设计的额外注意事项。但安全始终是头等大事,因此这些组件必须满足严格的EMI和温度要求,这样消费者和制造商才会对改善舒适性和便利性充满信心,还能最大程度地减少驾驶员分心。 我们的汽车级解决方案结合了高性能的电源模块,PMIC,降压变换器和线性稳压器。这些组件将顶级的灵活性和效率整合到一个小型封装中,大大节省了成本和电路板空间,缩短了上市时间。 MPS可靠、经济高效的电源管理解决方案可为您提供下一代驾驶员监控系统所需的一切。
-
APPLICATION
360°环视摄像头应用360°环视摄像头可以为驾驶员提供汽车的鸟瞰图,它通过会将影像显示在机舱头部的LCD显示器上,帮助消除驾驶员的盲点。其影像图出自布置在车辆周围的多个摄像头(通常至少四个)共同创建的合成图像。作为后视摄像头的下一代产品,360°环视摄像头系统正随着高级驾驶员辅助(ADAS)功能的兴起而日益普及,以提高消费者的安全性和便利性。这些环视摄像头系统具有高集成度和快速数据处理能力,以实现最先进的安全功能,例如车道偏离和碰撞警告,移动物体检测以及交通标志识别功能等。高级的新功能不仅需要符合ISO26262安全标准及EMI标准外,同时也增加了设计的复杂性和额外的注意事项。 我们卓越的电源管理解决方案组合包括降压和升压变换器,线性稳压器,终端调节器和降压开关。这些汽车级产品可满足严格的温度和EMI要求,同时可简化系统设计并最小化整体解决方案尺寸。 MPS 高度紧凑、高效的产品组合为您提供了市面上最...
-
APPLICATION
传感器融合域控制器应用感知传感系统是新型车辆中流行的高级驾驶辅助系统(ADAS)。随着雷达与摄像头、甚至激光雷达(LIDAR)系统的集成,感知传感系统也将更进一步发展。但是,每一种传感器都有其优势和局限性,而这正是传感器融合出现的契机。通过融合所有汽车感知系统的输入,驾驶员可以更好地获取信息,从而准确获知车辆周围的物体或潜在危险。但是,这些令人印象深刻的功能除了必须符合ISO26262安全标准和EMI要求之外,还意味更高的设计复杂性。 MPS可靠的汽车级电源管理解决方案组合包括电源模块、降压变换器和线性稳压器。这些器件均经过精心设计,以更小封装尺寸实现了更佳效率与性能,同时最大程度降低了EMI并确保符合安全性要求。制造商可以对自己设计的车辆充满信心,而消费者则可放心使用。 MPS可靠且可扩展的解决方案为下一代传感器融合供电设计提供了所需的一切。
-
PRODUCT
MPQ5870L-AEC1产品28V, 0.5A, Single-Channel, Smart High-Side Load Switch with High-Accuracy Current Sense, AEC-Q100 Grade 1 Qualified
-
PRODUCT
MPQ5862C-AEC1产品16V、1.5A、双通道上管开关,符合 AEC-Q100 认证
-
PRODUCT
MPQ5892-AEC1产品36V、5A、双通道智能上管开关,符合 AEC-Q100 认证
-
PRODUCT
MPQ5870-AEC1产品60V、0.5A、单通道、智能上管负载开关,带高精度电流采样功能且符合 AEC-Q100 认证
-
PRODUCT
MPQ5893-AEC1产品60V负载突降容限、5A、双通道智能上管开关,符合 AEC-Q100 认证
-
PRODUCT
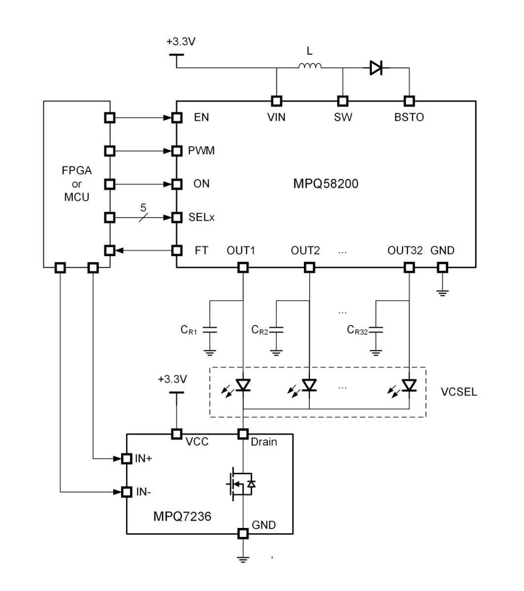
MPQ58200-AEC1产品50V、32通道、VCSEL上管开关,符合AEC-Q100认证
-
PRODUCT
MPQ5882-AEC1产品80V电熔丝和智能上管电源开关,符合 AEC-Q100 认证
-
PRODUCT
MPQ5887-AEC1产品80V电熔丝和智能上管电源开关,符合 AEC-Q100 认证
-
PRODUCT
MPQ5889-AEC1产品80V电熔丝和智能上管电源开关,符合 AEC-Q100 认证
-
PRODUCT
MPQ5856-AEC1产品42V智能上管驱动IC,符合AEC-Q100认证
-
PRODUCT
MPQ5073N-AEC1产品5.5V、2A负载开关,符合AEC-Q100认证
-
PRODUCT
MPQ5071N-AEC1产品5.5V、1A负载开关,符合AEC-Q100认证
-
PRODUCT
MPQ77240FS-AEC1产品采用 MPSafeTM 开发流程的16V、0.8A、180mΩ、四通道上管开关,符合ASIL-B/D 标准和AEC-Q100 认证
-
VIDEO
汽车级四通道高边开关:MPQ77240FS-AEC1视频MPQ77240FS-AEC1是一款专为严苛汽车应用设计的可扩展、高灵活度、四通道高边开关。该器件支持5V至16V输入电压范围和高达0.8A的每通道负载,同时可通过电池短路保护、过流保护(OCP)和过温关断等保护功能确保系统安全的运行。MPQ77240FS-AEC1采用TQFN-17(3mmx4mm)紧凑型封装,能够在极小空间内实现功率控制功能,同时符合AEC-Q100认证和ASIL-B标准。观看视频以了解MPQ77240FS-AEC1如何助力优化您的汽车系统设计。 功能特性: 功能安全 高精度电流采样功能 完备诊断与保护机制 相关产品详情页: MPQ77240FS-AEC1 MPQ5864-AEC1
-
PRODUCT
MPQ5862-AEC1产品16V、1.5A、90mΩ RDS(ON) 、双通道上管开关,符合 AEC-Q100 认证
立即购买
直接登录
创建新帐号