- MPQ77240FS-AEC1
MPQ77240FS-AEC1
Session textval
Session Titefor popup
详情
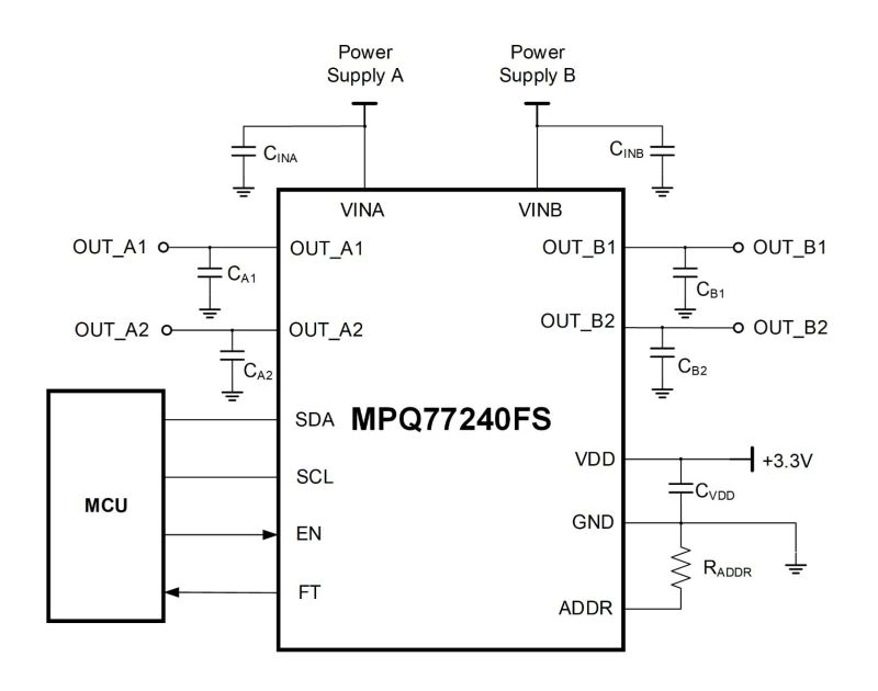
MPQ77240FS-AEC1 是一款每通道额定电流高达 0.8A的四通道智能上管电源开关。它采用分离式电源设计,可支持 5V 至 16V 的输入电压 (VINx) 范围并提供两个不同的输入电源轨。其背对背 MOSFET 配置可实现高达 26V 的电池短路保护。180mΩ 的低导通电阻 (RDS(ON))可为摄像头负载开关应用提供高效率的紧凑型解决方案。
MPQ77240FS-AEC1 通过 I2C接口提供可配置的高精度电流限制,从而在短路条件下限制浪涌电流,提高系统可靠性。其可选启动斜率也有助于降低启动期间的浪涌电流。此外,当通道电流急剧增加时,该器件的快速关断功能可迅速关断器件。MPQ77240FS-AEC1 还通过 I2C接口与微控制器单元 (MCU) 通信。I2C支持最多 6 个地址,并可通过外部电阻设置。
MPQ77240FS-AEC1具有内部模数转换器 (ADC),无需添加外部电路即可获得通道电流、电源电压、参考电压 (VREF) 和输出电压。该器件还具备全面的诊断与保护功能,包括输入过压 (OV) 和欠压 (UV) 检测、每个通道的输出 OV、负载开路和电池短路检测、过流保护 (OCP)、快速关断短路保护 (SCP) 和过温 (OT) 关断保护。此外,平均电流和峰值电流检测功能也提高了驱动器监控系统 (DMS) 的诊断可靠性。该器件所有故障状态都可通过 FT 引脚和 I2C接口报告。
作为一款功能安全设备,MPQ77240FS-AEC1 符合 AEC-Q100认证和 ASIL-B 标准,并通过 ADC 实现了完善的监控与诊断功能。此外MPS还提供安全文档以协助功能安全设计。
MPQ77240FS-AEC1 采用超小尺寸TQFN-17(3mmx4mm)封装。
-
显示更多
显示较少
产品特性和优势
- 专为汽车应用而设计:
- 5V 至 16V 输入电压 (VINx) 范围
- 26V 电池短路保护,带背对背 MOSFET
- 符合 AEC-Q100 等级1 认证
- 180mΩ 导通状态通道电阻 (RDS(ON)),产生热量更低
- 电路板尺寸小:
- 采用侧面镀锡的 TQFN-17 (3mmx4mm) 封装
- 高精度电流采样能力:1A 时精度为 ±3%
- 5μA 低待机电流可延长汽车电池寿命
- 灵活性高:
- 独立电源设计,支持两个电源轨
- 支持带并行通道的输出
- 可配置电流限制和软启动 (SS)
- 全面诊断与保护功能:
- 通过 FT 引脚和 I2C接口报告故障
- I2C接口支持 6 个地址
- 输入过压 (OV)/欠压(UV) 和输出 OV 检测
- 负载开路和电池短路检测
- 峰值和实时电流采样
- 通道短路保护 (SCP) 和过温保护 (OTP)
- 符合 AEC-Q100-012 测试等级 1认证
- 功能安全:
- 集成 8 位模数转换器 (ADC) 报告通道电压和电流
- 内置自检 (BIST)
- 符合 ASIL-B 标准
- 通过 ISO 26262 功能安全认证
正在供货产品型号
MPQ77240FSGLTE-xxxxAEC1-Z MPQ77240FSGLTE-xxxxAEC1-P MPQ77240FSGLTE-0000AEC1-Z MPQ77240FSGLTE-0000AEC1-P
以 P 和 Z 结尾的零件编号是相同的零件。P 和 Z 仅表示卷筒尺寸
P&Z的含义 
MPQ77240FS-AEC1 Resources
-
VIDEO
QUAD-CHANNEL HIGH-SIDE SWITCH FOR AUTOMOTIVE: MPQ77240FS-AEC1视频The MPQ77240FS-AEC1 is a scalable, flexible, quad-channel high-side switch engineered for the most demanding automotive applications. Supporting a 5V to 16V input voltage range and up to 0.8A of load per channel, it ensures system safety with features like short-to-battery protection, over-current protection (OCP), and thermal shutdown. The MPQ77240FS-AEC1 delivers compact, space-saving power cont...
-
PRODUCT CATEGORY
智能高边开关产品类目 -
APPLICATION
后置摄像头(汽车电池供电)应用后置摄像头是高级驾驶辅助系统 (ADAS) 中最常见的摄像头子系统。越来越多的汽车将其作为标准配置提供。要实现对车辆后方可能存在的危险进行精确、实时的监控,并将信息直接传送到通常位于驾驶舱头部的 LCD 显示器,后置摄像头子系统必须具有高集成度和快速的数据处理速度。为了实现消费者更高的安全性与便利性,这些高级安全功能需要满足 ISO26262 安全标准和 EMI 缓解措施之外,也增加了工程师的设计复杂度与额外的考量因素。 MPS 可靠且可扩展的电源管理解决方案组合包括电源模块、降压变换器和线性稳压器。这些汽车级器件可满足严格的温度与 EMI 要求,同时还能简化系统设计并最大限度地减小整体解决方案尺寸。 MPS 高效、高性价比的产品组合为下一代后置摄像头供电设计提供了所需的一切。
-
APPLICATION
后置摄像头(同轴电缆供电)应用后置摄像头是高级驾驶辅助系统 (ADAS) 中最常见的摄像头子系统。越来越多的汽车将其作为标准配置提供。要实现对车辆后方可能存在的危险进行精确、实时的监控,并将信息直接传送到通常位于驾驶舱头部的 LCD 显示器,后置摄像头子系统必须具有高集成度和快速的数据处理速度。为了实现消费者更高的安全性与便利性,这些高级安全功能需要满足 ISO26262 安全标准和 EMI 缓解措施之外,也增加了工程师的设计复杂度与额外的考量因素。 MPS 可靠且可扩展的电源管理解决方案组合包括电源模块、降压变换器和线性稳压器。这些汽车级器件可满足严格的温度与 EMI 要求,同时还能简化系统设计并最大限度地减小整体解决方案尺寸。 MPS 高效、高性价比的产品组合为下一代后置摄像头供电设计提供了所需的一切。
-
APPLICATION
前置摄像头(汽车电池供电)应用前置摄像头是一种日益流行的摄像头子系统,用于高级驾驶辅助系统 (ADAS) 。越来越多的汽车将其作为标准配置提供,因此,无电池摄像头系统必须高度集成并提供快速数据处理,从而对车辆前方可能存在的危险进行准确、实时的监测,同时为车道保持和碰撞避免等集成系统提供辅助。在提高驾驶员安全性和便利性的同时,这些高级功能也增加了设计的复杂性,但仍需要符合 ISO26262 安全标准和 EMC 规范。 MPS高效紧凑的电源管理解决方案组合包括电源模块、PMIC、升压和降压变换器、升降压控制器、负载开关、监控电路、线性稳压器和终端稳压器。 这些汽车级部件可帮助您在不影响安全性的情况下简化系统设计并缩短上市时间。 MPS 可靠且可扩展的产品系列为下一代前置摄像头(汽车电池供电)供电设计提供了所需的一切。
-
APPLICATION
前置摄像头(同轴电缆供电)应用前置摄像头是一种日益流行的摄像头子系统,用于高级驾驶辅助系统 (ADAS) 。越来越多的汽车已配置或预期配置这种系统。这些摄像头系统必须高度集成并提供快速数据处理,从而对车辆前方可能存在的危险进行准确、实时的监测,同时为车道保持和碰撞避免等集成系统提供辅助。在提高驾驶员安全性和便利性的同时,这些高级功能也增加了设计的复杂性,但仍需要符合 ISO26262 安全标准和 EMC 规范。 MPS可靠而高效的电源管理解决方案组合包括电源模块、升压和降压变换器、PMIC、线性稳压器、负载开关和监控电路。这些汽车级部件可帮助您简化系统设计并缩小解决方案尺寸,同时仍将安全性放在首位。 MPS 紧凑且可扩展的产品系列为下一代前置摄像头(同轴电缆供电)设计提供了所需的一切。
-
APPLICATION
驾驶员监控系统应用驾驶员监控系统是汽车安全的最新技术之一。作为整体人机界面(HMI)的一部分,驾驶员监控系统可以跟踪生命体征参数和驾驶员的注意力,能在驾驶员无法操作车辆的情况下,为其提供帮助。当然,高级的新功能会增加设计的复杂性和工程设计的额外注意事项。但安全始终是头等大事,因此这些组件必须满足严格的EMI和温度要求,这样消费者和制造商才会对改善舒适性和便利性充满信心,还能最大程度地减少驾驶员分心。 我们的汽车级解决方案结合了高性能的电源模块,PMIC,降压变换器和线性稳压器。这些组件将顶级的灵活性和效率整合到一个小型封装中,大大节省了成本和电路板空间,缩短了上市时间。 MPS可靠、经济高效的电源管理解决方案可为您提供下一代驾驶员监控系统所需的一切。
-
APPLICATION
360°环视摄像头应用360°环视摄像头可以为驾驶员提供汽车的鸟瞰图,它通过会将影像显示在机舱头部的LCD显示器上,帮助消除驾驶员的盲点。其影像图出自布置在车辆周围的多个摄像头(通常至少四个)共同创建的合成图像。作为后视摄像头的下一代产品,360°环视摄像头系统正随着高级驾驶员辅助(ADAS)功能的兴起而日益普及,以提高消费者的安全性和便利性。这些环视摄像头系统具有高集成度和快速数据处理能力,以实现最先进的安全功能,例如车道偏离和碰撞警告,移动物体检测以及交通标志识别功能等。高级的新功能不仅需要符合ISO26262安全标准及EMI标准外,同时也增加了设计的复杂性和额外的注意事项。 我们卓越的电源管理解决方案组合包括降压和升压变换器,线性稳压器,终端调节器和降压开关。这些汽车级产品可满足严格的温度和EMI要求,同时可简化系统设计并最小化整体解决方案尺寸。 MPS 高度紧凑、高效的产品组合为您提供了市面上最...
-
APPLICATION
传感器融合域控制器应用感知传感系统是新型车辆中流行的高级驾驶辅助系统(ADAS)。随着雷达与摄像头、甚至激光雷达(LIDAR)系统的集成,感知传感系统也将更进一步发展。但是,每一种传感器都有其优势和局限性,而这正是传感器融合出现的契机。通过融合所有汽车感知系统的输入,驾驶员可以更好地获取信息,从而准确获知车辆周围的物体或潜在危险。但是,这些令人印象深刻的功能除了必须符合ISO26262安全标准和EMI要求之外,还意味更高的设计复杂性。 MPS可靠的汽车级电源管理解决方案组合包括电源模块、降压变换器和线性稳压器。这些器件均经过精心设计,以更小封装尺寸实现了更佳效率与性能,同时最大程度降低了EMI并确保符合安全性要求。制造商可以对自己设计的车辆充满信心,而消费者则可放心使用。 MPS可靠且可扩展的解决方案为下一代传感器融合供电设计提供了所需的一切。
-
PRODUCT
MPQ5884-AEC1产品80V、电熔丝和智能上管电源开关,符合 AEC-Q100 认证
-
PRODUCT
MPQ5862-AEC1产品16V、1.5A、双通道、上管开关,符合 AEC-Q100 认证
-
PRODUCT
MPQ5864-AEC1产品16V、0.8A、180mΩ RDS(ON)、四通道高边开关,符合 AEC-Q100 认证
-
PRODUCT
MPQ5894-AEC1产品36V、3A、四通道智能上管开关,符合 AEC-Q100 认证
-
PRODUCT
MPQ5896-AEC1产品60V负载突降容限、3A、四通道智能上管开关,符合 AEC-Q100 认证
-
PRODUCT
MPQ5862GLTE-0000-AEC1-Z产品16V、1.5A、双通道、上管开关,符合 AEC-Q100 认证
-
PRODUCT
MPQ5075A-AEC1产品5.5V、5A、低导通电阻(RDS(ON))负载开关,具有可调电流限并符合 AEC-Q100 认证
-
PRODUCT
MPQ5077A-AEC1产品具有可配置限流功能的 5.5V、7A、低 RDS(ON)负载开关,符合 AEC-Q100 认证
-
PRODUCT
MPQ5871-AEC1产品36V、60mΩ、单通道、智能高边负载开关,符合 AEC-Q100 认证
-
PRODUCT
MPQ5074-AEC1产品带可调电流限的 5.5V、3A、低导通电阻(RDS(ON))负载开关,符合 AEC-Q100 认证
-
PRODUCT
MPQ5872-AEC1产品42V负载突降容限、60mΩ、单通道、智能上管负载开关,符合 AEC-Q100 认证
-
PRODUCT
MPQ5873-AEC1产品36V、60mΩ、单通道、智能高边负载开关,符合 AEC-Q100 认证
-
PRODUCT
MPQ5071-AEC1产品具有可编程限流功能的 5.5V、0.5A 低导通阻抗负载开关,符合 AEC-Q100 认证
-
PRODUCT
MPQ5072-AEC1产品具有可编程限流功能的 5.5V、1A 低导通阻抗负载开关,符合 AEC-Q100 认证
-
PRODUCT
MPQ5068-AEC1产品带电流监控功能的 28V、8A、7mΩ RDS(ON) 热插拔保护器件,符合 AEC-Q100 认证
-
PRODUCT
MPQ5066-AEC1产品带电流监控功能的 28V、6A、7mΩ RDS(ON) 热插拔保护器件,符合 AEC-Q100 认证
直接登录
创建新帐号