mEZD72402A-C
mEZD72402A-C continues to be in production for existing customers. Please consider this alternative for new designs:
MPM3530GRF
MPM3530GRF
55V 3A 降压电源模块
Features & Benefits
- 4.5V 至 55V 宽输入工作电压范围
- 效率高达 92.3%
- 可调宽输出电压范围:1V 至 15V
- 带外部同步功能的可编程开关频率
- 外部软启动功能
- 过流保护
- 轻载模式可实现高效工作
- 过压保护和过温保护
- 电源正常指示
- 符合 EN55022 等级B辐射标准
- 工作温度范围:-40°C 至 85°C
- 采用 QFN-47 (10mm x 12mm x 4mm) 封装
… and many more!
Session textval
Session Titefor popup
产品特性和优势
- 4.5V 至 36V 宽输入工作电压范围
- 2A 负载电流
- 打嗝短路保护
- 过压/欠压保护
- 过流保护
- 过温保护
- 开放的设计文件和 BOM
正在供货产品型号
mEZD72402A-C
mEZD72402A-C Resources
-
PRODUCT CATEGORY
降压产品类目 -
PRODUCT CATEGORY
降压产品类目 -
PRODUCT
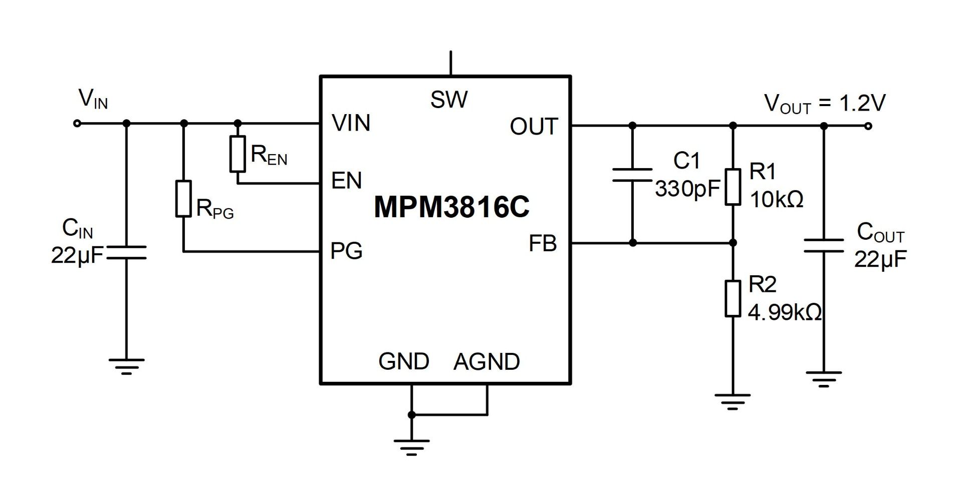
MPM3816C产品2.7V 至 5.5V、1A、超小尺寸、超低噪声电源模块
-
PRODUCT
MPM3812产品采用超小尺寸封装的 2.3V 至 5.5V 输入、1A、节能模式 (PSM) 电源模块
-
PRODUCT
MPM3809C产品采用超小尺寸封装的 2.3V 至 5.5V 输入、0.6A 电源模块
-
PRODUCT
MPM54522产品带I2C接口的16V VIN、5.5V VOUT、双路6A/单路12A电源模块
-
PRODUCT
MPM3599产品带I2C接口的45V、双路12A/单路24A降压电源模块
-
ARTICLE
MPM3695系列:支持灵活配置输出电压的高功率模块解决方案技术文章为现代应用提供电源,需要高电流输出、精确的瞬态控制以及灵活的电压配置。尤其是FPGA,其电源规格通常对输出电压 (VOUT)精度有严格的要求,无论温度变化还是器件老化,VOUT 的绝对精度都需保持在 ±1.5% 左右。部分厂商对负载调整率的要求更加苛刻。 配置 VOUT 最常用的方法是使用外部或内部电阻分压器。这种方法不仅能满足高精度要求,还具有配置上的灵活性。 MPM3695系列(MPM3695-10、MPM3695-20、MPM3695-25 和 MPM3695-100)可提供高达 800A 的电流,具备超快瞬态响应和出色的电压容差。设计人员可根据应用需求选择使用外部或内部分压器,以实现高度灵活性。内部电阻分压器具有紧凑、集成、易于使用的优势,适合空间受限但性能要求高的设计;外部分压器则提供更高的灵活性、可定制性以及更优的热管理能力。 近年来,科技高速发展对电源的输出电流...
-
PRODUCT
MPM3696-40产品带 PMBus 接口的16V、40A、可堆叠、数字全集成同步电源模块
-
PRODUCT
MPM3896-20产品带 PMBus 接口的6V、20A、可堆叠、数字、全集成同步降压模块
-
PRODUCT
MPM3810A产品带集成电感的6V输入、1.2A、同步降压模块变换器
-
PRODUCT
MPM3805A产品带集成电感的6V输入、0.6A、同步降压模块变换器
-
PRODUCT
MPM3896-30产品带 PMBus 接口的6V、30A、数字、全集成同步降压模块
-
PRODUCT
MPM54532产品带 I2C 接口的16V、双路 6A/单路12A 电源模块
-
PRODUCT
MPM3809产品2.3V 至 5.5V 输入、0.6A、超小尺寸PSM 电源模块
-
PRODUCT
MPM3812C产品2.3V至5.5V输入、1A、超小尺寸电源模块
-
PRODUCT
MPM3824产品2.75V 至 6V、2A、超小尺寸、超低噪声电源模块
-
PRODUCT
MPM3860产品7V 6A 降压电源模块
-
PRODUCT
MPM3632S产品集成电感的高频率 18V/3A DC/DC 稳压器
-
PRODUCT
MPM3650C产品1.2MHz、2.75 至 17V、6A超薄同步电源模块
-
PRODUCT
MPM3811产品2.3V - 5.5V 输入,1A 输出模块, 采用小尺寸 2x2x1.6mm QFN 封装
-
PRODUCT
MPM3650产品1.2MHz 同步频率 2.75 - 17V, 6A 超薄电源模块
-
PRODUCT
MPM3833C产品2.75 - 6V, 3A, 超小尺寸,超低噪声电源模块
-
PRODUCT
MPM3822C产品2.75 - 6V, 2A, 超小尺寸,超低噪声电源模块
-
PRODUCT
MPM3632C产品18V 输入,3A 模块 集成电感的同步强制 CCM 模式降压变换器

直接登录
创建新帐号