- MPM3812
MPM3812
Session textval
Session Titefor popup
详情
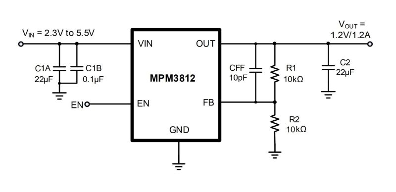
MPM3812 是一款具有内置功率 MOSFET 和电感的单片降压开关模式变换器。它在 2.3V 至 5.5V 输入电压 (VIN) 范围内可实现高达 1A 的连续输出电流 (IOUT),并具有出色的负载和线性调整率。MPM3812 应用范围广泛,包括高性能数字信号处理器 (DSP)、无线电源、便携式和移动设备以及其他低功耗系统。其可输出电压 (VOUT) 可低至 0.6V,只需配置输入电容、输出电容和反馈 (FB) 电阻即可完成设计。
MPM3812采用恒定导通时间 (COT) 控制来提供快速瞬态响应和高轻载效率,并可轻松实现环路稳定性。
其全面的保护功能包括逐周期电流限制和过温关断保护。
MPM3812 最大限度减少了所需的现有标准外部元器件,并采用超小尺寸 ECLGA-6 (1.5mmx2mmx1mm) 封装。
-
显示更多
显示较少
产品特性和优势
- 2.3V 至 5.5V 宽工作输入电压 (VIN) 范围
- 最低 0.6V的输出电压 (VOUT)
- 低压差时支持 100% 占空比
- 高达 1A 的输出电流 (IOUT)
- 2.4MHz频率
- 节能模式 (PSM)
- 启用 (EN) 上电排序
- 逐周期过流保护 (OCP)
- 0.5ms 内部软启动 (SS) 时间 (tSS)
- 输出放电
- 带打嗝模式的短路保护 (SCP)
- 过温关断保护
- 采用低 ESR 输出陶瓷电容可稳定工作
- 采用 ECLGA-6 (1.5mmx2mmx1mm) 封装
正在供货产品型号
MPM3812GPH-Z MPM3812GPH-P
以 P 和 Z 结尾的零件编号是相同的零件。P 和 Z 仅表示卷筒尺寸
P&Z的含义 
MPM3812 Resources
-
APPLICATION
小基站应用随着智能手机的普及、不断增长的数据用量以及5G的到来,小型蜂窝基站的作用前所未有地显现。其设计必须满足越来越多的需求、重量和体积的限制,同时又不能牺牲性能或显著增加能耗。今天的无线市场要求尽可能高的可靠性和灵活性,新产品需要提供更高的效率、频谱范围,并使用非连续频段来提升速度和性能。 MPS广泛的解决方案组合包括了PoE PD、电熔丝和热插拔控制器、降压变换器、LDO、电源模块、DDR终端、负载开关、监控电路、USB开关和模拟开关。这些器件以紧凑的封装尺寸实现高密度电源管理、高集成度、出色的散热性能以及可靠的操作。 MPS高能效、高性价比的产品为下一代小型基站电源设计提供了所需的一切。
-
APPLICATION
热成像仪应用热成像仪主要用来感应红外辐射并将其显示为可见光。许多热成像仪都设计为可承受高温、尘埃和烟雾等极端条件。这些设备需要在各种环境中提供高性能和较长的电池寿命。除此以外,最重要的是其可靠性,因为它们通常用于检查电气设备或危险的紧急急救相关应用中。 MPS广泛的解决方案组合包括电机驱动器、开关、PMIC、变换器和放大器;即使在极端条件下,也能高效、安全地为热像仪供电。这些器件的设计旨在提供超低功耗,同时最大限度地延长电池寿命。它们将简化设计,并在整个信号链中提供可靠的高质量性能。 MPS电源管理设备可为您的设计提供高效、经济的解决方案。
-
PRODUCT CATEGORY
降压产品类目 -
APPLICATION
光模块应用光模块是用于高速数据传输的光收发器,可在需要发送和接收大量数据的任何地方应用。无论短距离还是长距离,光模块都是从数据中心到电信公司之间进行大型、高效数据传输的理想选择。光模块的大小和带宽范围不一,最新一代的光模块支持高达400GB/s的速度。这些收发器传送的数据量非常大,因此需要独特的电源解决方案来适应其高功率和小尺寸要求。MPS的单片设计在超小型封装中实现了高功率和超低功耗,简化了布局和散热设计,并使效率最大化,这对任何光学模块设计都至关重要。MPS提供广泛的产品组合,涵盖了光模块的电源部分,包括降压或升压变换器、控制器、电熔丝和负载开关,以及稳压器。这些产品包括EML驱动器,甚至包括TEC控制以改善热量管理。而对于核心电源,MPS提供了带或不带I2C的多种降压变换器作为分立或电源模块。MPS的产品提供先进的功率密度,可以满足大功率设备的需求,包括支持下一代光模块设计。
-
PRODUCT CATEGORY
降压产品类目 -
ARTICLE
THE MPM3695 FAMILY: HIGH-POWER MODULE SOLUTIONS WITH FLEXIBLE OUTPUT VOLTAGE CONFIGURATIONS技术文章Powering modern applications requires high currents, precise transient control, and a flexible voltage set-up. In particular, field-programmable gate array (FPGA) power specifications often come with rigid requirements regarding output voltage (VOUT) accuracy, where the absolute VOUT accuracy must be around ±1.5%,regardless of temperature variations and aging. Some manufacturers’ load regulation s...
-
PRODUCT
MPM3696-40产品带 PMBus 接口的16V、40A、可堆叠、数字全集成同步电源模块
-
PRODUCT
MPM3896-20产品带 PMBus 接口的6V、20A、可堆叠、数字、全集成同步降压模块
-
PRODUCT
MPM3810A产品带集成电感的6V输入、1.2A、同步降压模块变换器
-
PRODUCT
MPM3805A产品带集成电感的6V输入、0.6A、同步降压模块变换器
-
PRODUCT
MPM3896-30产品带 PMBus 接口的6V、30A、数字、全集成同步降压模块
-
PRODUCT
MPM54532产品带 I2C 接口的16V、双路 6A/单路12A 电源模块
-
PRODUCT
MPM3809产品2.3V 至 5.5V 输入、0.6A、超小尺寸PSM 电源模块
-
PRODUCT
MPM3812C产品2.3V至5.5V输入、1A、超小尺寸电源模块
-
PRODUCT
MPM3824产品2.75V 至 6V、2A、超小尺寸、超低噪声电源模块
-
PRODUCT
MPM3632S产品集成电感的高频率 18V/3A DC/DC 稳压器
-
PRODUCT
MPM3860产品7V 6A 降压电源模块
-
PRODUCT
MPM3650C产品1.2MHz、2.75 至 17V、6A超薄同步电源模块
-
PRODUCT
MPM3650产品1.2MHz 同步频率 2.75 - 17V, 6A 超薄电源模块
-
PRODUCT
MPM3833C产品2.75 - 6V, 3A, 超小尺寸,超低噪声电源模块
-
PRODUCT
MPM3811产品2.3V - 5.5V 输入,1A 输出模块, 采用小尺寸 2x2x1.6mm QFN 封装
-
PRODUCT
MPM3822C产品2.75 - 6V, 2A, 超小尺寸,超低噪声电源模块
-
PRODUCT
MPM3632C产品18V 输入,3A 模块 集成电感的同步强制 CCM 模式降压变换器
-
PRODUCT
MPM3610A产品集成电感和 PG 引脚的 21V 输入、1.2A 模块同步降压变换器
-
PRODUCT
MPM3506A产品集成电感的 36V、0.6A 模块同步降压变换器
直接登录
创建新帐号