- MP9842
MP9842
Session textval
Session Titefor popup
详情
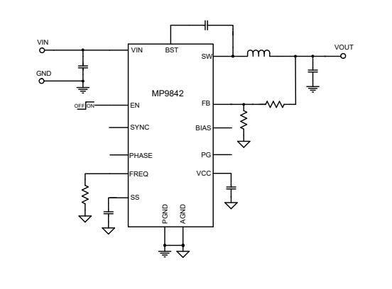
MP9842 是一款内置功率 MOSFET 的高频同步整流降压开关变换器。它提供了非常紧凑的解决方案,在 3.3V 至 36V 的宽输入电源范围内可实现 2A 的连续输出电流,具有极好的负载和线性调整率。开关频率可在 350kHz 至 2.5Mhz 范围内编程或与外部时钟同步。同步操作和超低的 14μA 休眠模式静态电流可在输出电流负载范围内提供高效率,因此 MP9842 适合汽车输入环境中的多种降压应用和电池供电应用。峰值电流控制模式提供快速瞬态响应,并使环路更易稳定。
MP9842 具备出色的低压差性能,适用于高占空比应用。全方位保护功能包括过流保护(OCP)、短路保护(SCP)和过温关断保护。漏级开路结构的电源正常输出指示(PG)引脚,可指示输出电压是否在正常范围的 10% 内。
MP9842 采用节省空间的 QFN-16(3mmx4mm)封装。
-
显示更多
显示较少
产品特性和优势
- 2μA 低关断供电电流
- 14μA 空载静态电流
- 内部集成 125mΩ 上管和 55mΩ 下管 MOSFET
- 350kHz 至 2.5MHz 可编程开关频率
- 电源正常(PG)输出指示引脚
- 外部软启动(SS)功能
- 最小导通时间为 80ns
- 强制 CCM 和 AAM 可选
- 打嗝过流保护(OCP)功能
- 采用 QFN-16(3mmx4mm)封装
正在供货产品型号
MP9842GL-P MP9842GL-Z
以 P 和 Z 结尾的零件编号是相同的零件。P 和 Z 仅表示卷筒尺寸
P&Z的含义 
MP9842 Resources
-
PRODUCT CATEGORY
降压转换器产品类目 -
PRODUCT
MPQ2277A-AEC1产品6V, Dual 1A/1A, AAM Mode, 2.5MHz, Synchronous Step-Down Converter with Power Good and Soft Start, AEC-Q100 Qualified
-
PRODUCT
MPQ2279-AEC1产品6V, Dual 3A/3A, 2.5MHz, Synchronous Step-Down Converter with Power Good and Soft Start, AEC-Q100 Qualified
-
PRODUCT
MPQ2183-AEC1产品6V, 1A to 3A, 2.4MHz, Synchronous Step-Down Converter with Frequency Spread Spectrum, AEC-Q100 Qualified
-
PRODUCT
MPQ2279A-AEC1产品6V, Dual 3A/3A, AAM Mode, 2.5MHz, Synchronous Step-Down Converter with Power Good and Soft Start, AEC-Q100 Qualified
-
PRODUCT
MPQ4110-AEC1产品Low Quiescent Current, Synchronous Step-Down Converter, AEC-Q100 Qualified
-
PRODUCT
MPQ2294-AEC1产品6V, 30A, Synchronous Buck Converter with ZDPTM, AEC-Q100 Qualified
-
PRODUCT
MPQ4373-AEC1产品36V, 6A to 11A, Low-EMI, Synchronous Step-Down Converter with ZDPTM, AEC-Q100 Qualified
-
PRODUCT
MPQ4583-AEC1产品90V、3.5A、9μA IQ、同步降压 DC/DC 变换器,符合 AEC-Q100 认证
-
PRODUCT
MPQ4384-AEC1产品36V, 12A to 18A, Low-EMI, Synchronous Step-Down Converter with ZDPTM, AEC-Q100 Qualified
-
PRODUCT
MPQ2277-AEC1产品6V, Dual 1A/1A, 2.5MHz, Synchronous Step-Down Converter with Power Good and Soft Start, AEC-Q100 Qualified
-
PRODUCT
MPQ70160FS-AEC1产品基于MPSafeTM开发流程的ASIL D级、6.5V、电源管理IC,集成6 个降压变换器(2路 4A、2路 3A 和2路 1A),适用于汽车 ADAS应用,符合 AEC-Q100认证
-
PRODUCT
MPQ2183A-AEC1产品6V, 1A to 3A, 2.5MHz, Fixed-Output, Synchronous Step-Down Converter with FSS, AEC-Q100 Qualified
-
PRODUCT
MPQ2176B-AEC1产品5.5V、4A至6A、2.2MHz、同步降压变换器,符合 AEC-Q100认证
-
PRODUCT
MPQ71020FS-AEC1产品采用 MPSafeTM 开发流程的6V、30A、同步降压变换器,采用 ZDPTM 技术、符合 ASIL-D 标准和 AEC-Q100 认证
-
PRODUCT
MPQ71411FS-AEC1产品MPSafeTM ASIL-D, 6V, 30A, Synchronous Buck Converter with ZDPTM, AEC-Q100 Qualified
-
PRODUCT
MPQ2285-AEC1产品6V、10A、可配置、高频同步降压变换器,采用 ZDPTM 且符合 AEC- Q100认证
-
PRODUCT
MPQ2176-AEC1产品5.5V、4A至6A、2.2MHz、同步降压变换器,符合 AEC-Q100认证
-
PRODUCT
MPQ2177F-AEC1产品6V、1A、2.5MHz、AAM 模式、同步降压变换器,具有电源正常指示和软启动功能,符合 AEC-Q100 认证
-
PRODUCT
MPQ2177FGQHE-18-AEC1-Z产品6V、1A、2.5MHz、AAM 模式、同步降压变换器,具有电源正常指示和软启动功能,符合 AEC-Q100 认证
-
PRODUCT
MPQ2177FGQHE-12-AEC1-Z产品6V、1A、2.5MHz、AAM 模式、同步降压变换器,具有电源正常指示和软启动功能,符合 AEC-Q100 认证
-
PRODUCT
MPQ2284-AEC1产品6V、8A、可配置、高频同步降压变换器,采用 ZDPTM 且符合 AEC-Q100 认证
-
PRODUCT
MPQ8887-AEC1产品65V、9A、高效率降压变换器,具有 I2C 接口、可配置频率和可调 OCP,符合 AEC-Q100 认证
-
PRODUCT
MPQ2211-AEC1产品6V、12A、2.2MHz、同步降压变换器,具有可配置限流功能且符合 AEC-Q100 认证
-
PRODUCT
MPQ29261-AEC1产品18A 同步降压变换器,带 2 位 VID且符合 AEC-Q100 认证
立即购买
直接登录
创建新帐号