- MP2332
MP2332
Session textval
Session Titefor popup
详情
MP2332 是一款具有内部功率 MOSFET的全集成、高频同步整流、降压开关模式变换器。该器件提供了一个非常紧凑的解决方案,它可在宽输入电压 (VIN) 范围内实现高达 2A 的连续输出电流 (IOUT),同时具有出色的负载和线性调整率。
MP2332 采用同步模式操作以在输出电流(IOUT)负载范围内实现更高的效率。 其恒定导通时间 (COT) 控制提供了超快速瞬态响应、简单的环路设计以及严格的输出调节。
该器件全面的保护功能包括短路保护 (SCP)、过流保护 (OCP)、欠压保护 (UVP) 和过温关断保护。
MP2332 只需最少数量的现有标准外部元器件,并采用节省空间的 SOT583 (1.6mmx2.1mm) 封装。
-
显示更多
显示较少
产品特性和优势
- 4.2V 至 18V 的宽工作输入电压 (VIN) 范围
- 95mΩ 和 45mΩ 的低导通电阻 (RDS(ON)) 内部功率 MOSFET
- 200μA 低静态电流 (IQ)
- 高效率同步模式工作
- 轻载下的省电模式 (PSM)
- 快速负载瞬态响应
- 650kHz 开关频率 (fSW)
- 可调软启动时间 (tSS)
- 电源正常(PG) 指示
- 输出过压保护 (OVP)
- 带打嗝模式的过流保护 (OCP)
- 预偏置启动
- 过温关断保护
- 采用 SOT583 (1.6mmx2.1mm) 封装
正在供货产品型号
MP2332GTL-Z MP2332GTL-P
以 P 和 Z 结尾的零件编号是相同的零件。P 和 Z 仅表示卷筒尺寸
P&Z的含义 
MP2332 Resources
-
USE CASE
电源管理 IC 和降压变换器用例:WI-FI 6/7 路由器和接入点应用案例本用例将介绍MP5496和MP8770C在 Wi-Fi 6/7 路由器和接入点中的应用。 MP5496 是一款高度集成的电源管理 IC (PMIC),具有4个降压变换器、5个低压差 (LDO) 稳压器和灵活的逻辑接口,采用节省空间的 QFN-28 (4mmx4mm) 封装。 路由器是将计算机网络相互连接并实现数据传输的网络设备。接入点 (AP)(又称无线 AP)的功能类似于路由器,可将设备(例如计算机、平板电脑和笔记本电脑)连接到互联网,同时它也提供无线连接,从而减少了对额外电缆或连接器的需求 。具有接入点功能的路由器可以通过无线频率进行通信,并为多个设备/网络同时提供广泛的互联网连接。 如果AP 或路由器由于过载或过热而损坏,网络上的所有设备都可能立即断网。因此,对 AP 和路由器来说,拥有一个能够避免触发保护从而维持连接并保护设备的电源管理系统至关重要。 电源管理 IC...
-
APPLICATION
机顶盒(STB)应用机顶盒(STB)和类似设备从各种输入源中接收信号,并将信号输出到电视机。随着娱乐技术变得越来越智能,也更加紧凑和高效,设备供应商希望通过用户友好且经济高效的设计实现长期的可靠性与低功耗。如今,智能设备的兴起和消费者不断提高的期望值,使得机顶盒中高效的电源管理比以往任何时候都更加重要。MPS广泛的解决方案涵盖了稳压器、变换器、驱动器、放大器、控制器和整流器。这些创新的器件提供了高功率密度与低损耗,可帮助优化信号链性能。搭配使用这些器件,可以简化设计过程,实现可靠、灵活的机顶盒设计,实现更佳性能。 MPS卓越的技术为系统供电提供了高效、节省空间和极具成本效益的解决方案。
-
APPLICATION
无线接入点系统应用无线连接是大多数现代技术的核心,而且随着物联网和智能设备的普及,不断要求更加强大且安全的无线性能。无线接入点系统可以作为交换机和路由器的一部分,也可以与之分离,它将WiFi设备接入无线网络,并最终链接到有线接入点,诸如以太网。这些设备需要提供可靠的性能并支持最新协议,以便为最终用户提供便捷的快速WiFi / WLAN连接。客户对高能效、小尺寸和低成本的需求,给设计流程带来更多挑战。MPS广泛的产品组合包括电荷泵、WLED驱动器、稳压器、控制器和变换器。它们共同构成了一套完整的解决方案套件,能够以小尺寸封装提供高效电源。这些创新、经济高效的解决方案有助于简化设计并提供高集成度,从而使无线访问既简单又安全,而且令客户始终保持在线。MPS创新、高效的电源管理产品可实现领先的无线接入点系统,从而提供最佳连接性。
-
PRODUCT
MP2421B产品24V, 20A, Digital, Synchronous Step-Down Converter with Differential Remote Sense and Configurable System Settings via I2C and OTP
-
PRODUCT
MP1678产品16V, 8A, 800kHz, Step-Down Converter with PG and Mode in QFN-10 (2mmx3mm) Package
-
PRODUCT
MP1654F产品16V, 4A, 1.1MHz, High-Efficiency, Synchronous Step-Down Converter with FCCM in an SOT563 Package
-
PRODUCT
MP1654N产品16V, 4A, 1.1MHz, High-Efficiency, Synchronous Step-Down Converter in an SOT563 Package
-
PRODUCT
MP1642A产品2A, 2.4V to 6V, Synchronous Step-Down Converter with FCCM in SOT563 Package
-
PRODUCT
MP1642C产品2A, 2.4V to 6V, Synchronous Step-Down Converter with FCCM and Power Good Indicator in SOT563 Package
-
PRODUCT
MP2422B产品24V、25A 同步降压变换器,可通过I2C 和OTP进行系统配置
-
PRODUCT
MP8887产品65V、9A 、高效率降压变换器,具有I2C接口、可配置频率和可调过流保护
-
PRODUCT
MP8880A产品带PMBus接口的60V、4.5A、高效率、数字可配置同步降压变换器
-
PRODUCT
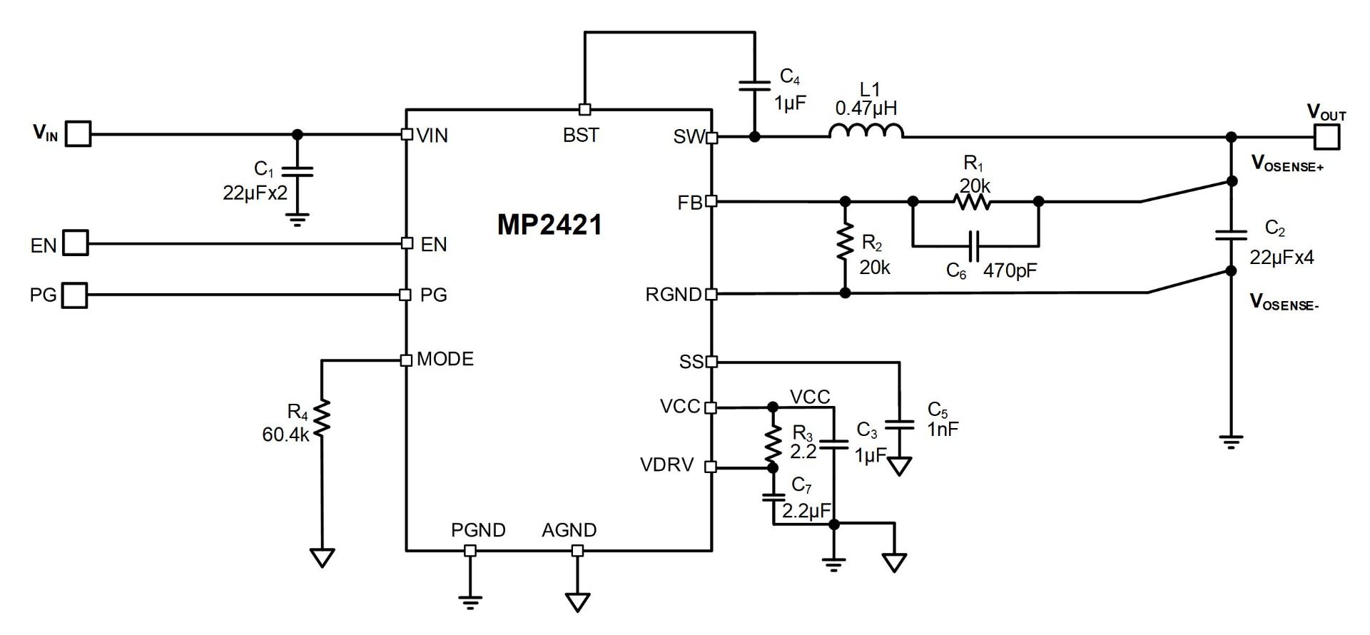
MP2421产品24V、20A、同步降压变换器
-
PRODUCT
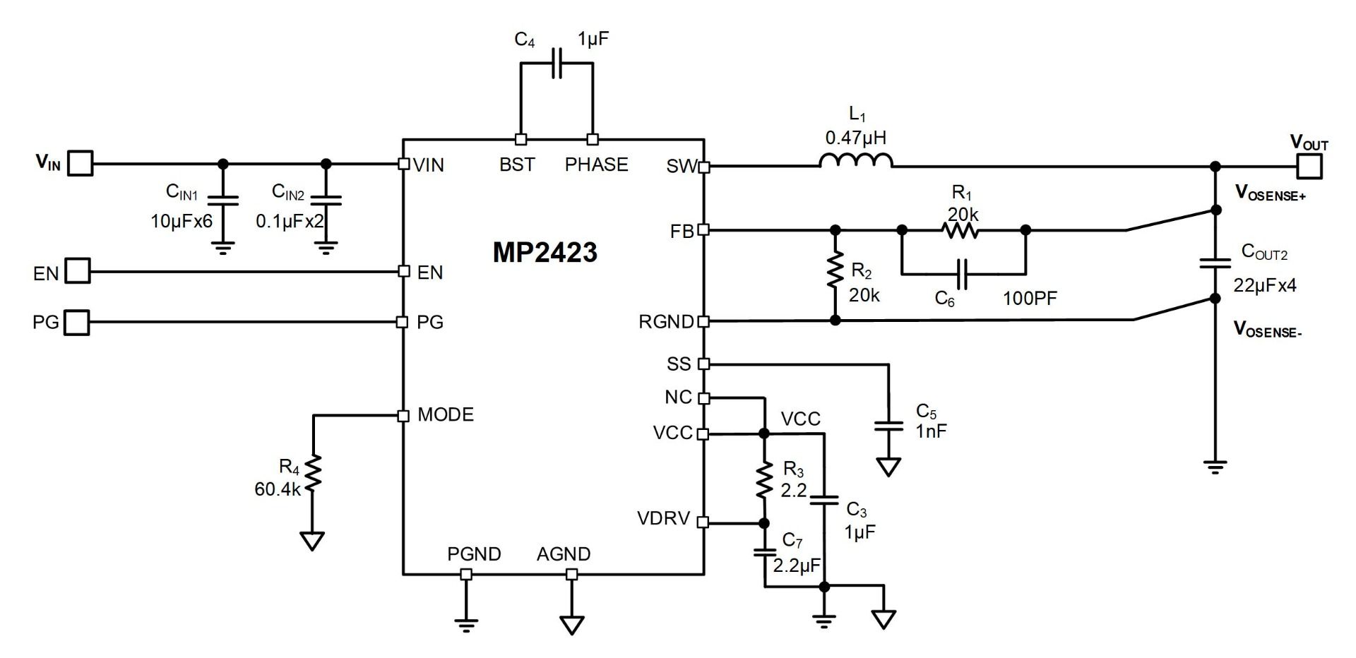
MP2423产品24V、30A、同步降压变换器
-
PRODUCT
MP1642产品2A、2.4V 至 6V、35µA IQ 同步降压变换器,带电源正常指示并采用SOT563 封装
-
PRODUCT
MP1641产品1A、2.4V 至 6V、35µA IQ 同步降压变换器,带电源正常指示并采用SOT563 封装
-
PRODUCT
MP1642N产品2A、2.4V 至 6V、35µA IQ 同步降压变换器,采用SOT563 封装
-
PRODUCT
MP1641N产品1A、2.4V 至 6V、35µA IQ 同步降压变换器,采用 SOT563 封装
-
PRODUCT
MP1653N产品16V、3A、1.1MHz、高效率同步降压变换器,采用SOT563封装
-
PRODUCT
MP1652N产品16V、2A、1.1MHz、高效率同步降压变换器,采用SOT563封装
-
PRODUCT
MP4423C产品频率可调的6A、36V降压变换器
-
PRODUCT
MP8883产品带 I2C 接口的 45V、3A、高效率、可配置数字同步降压变换器
-
PRODUCT
HFG610-45产品集成 270mΩ GaN FET 的高频准谐振反激式稳压器
-
PRODUCT
MP8770C产品具有强制 CCM 的 3V 至 17V、8A、同步降压变换器
-
PRODUCT
MP1477产品17V、3A、800kHz 高效率同步降压变换器,支持 COT 控制功能,采用 SOT563 封装
直接登录
创建新帐号