MPM3816C
Session textval
Session Titefor popup
详情
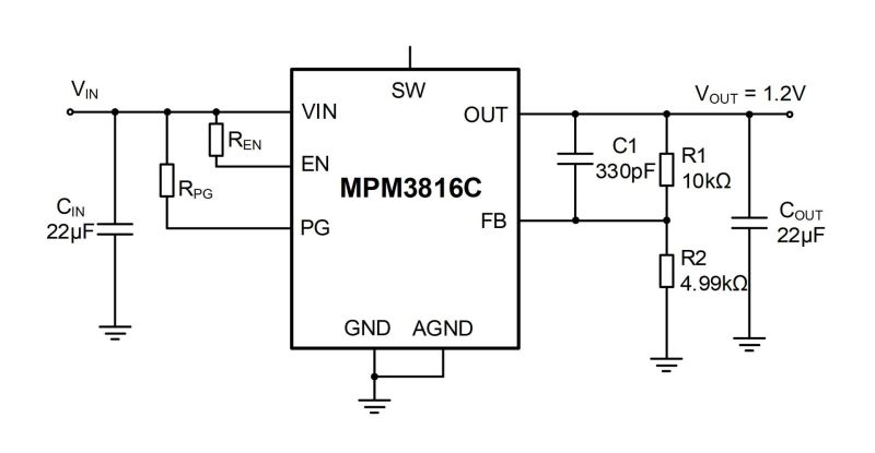
MPM3816C 是一款带集成电感的同步降压电源模块。该器件在 2.7V 至 5.5V 的输入电压 (VIN) 范围内可实现高达 1A 的连续输出电流 (IOUT),并具有出色的负载和线性调整率。它提供低至 0.4V的可调输出电压 (VOUT) ,只需反馈 (FB) 电阻、输入电容和输出电容即可完成设计。
MPM3816C的恒定导通时间 (COT) 控制可提供快速瞬态响应并使环路更易稳定。其故障保护包括逐周期电流限和过温关断保护。
MPM3816C只需少量的现有标准外部元器件,采用超小尺寸 ECLGA-10 (2mmx2.2mmx1.2mm) 封装。
-
显示更多
显示较少
产品特性和优势
- 2.7V 至 5.5V 宽输入工作电压 (VIN) 范围
- 低至0.4V 的可调输出电压
- 高达 1A 的连续输出电流 (IOUT)
- 强制连续导通模式 (FCCM)
- 2.5MHz开关频率
- 用于上电时序的使能 (EN) 和电源正常 (PG)引脚
- 输出放电功能
- 逐周期过流保护 (OCP)
- 带打嗝模式的短路保护 (SCP)
- 采用 ECLGA-10 (2mmx2.2mmx1.2mm) 封装
正在供货产品型号
MPM3816CGPE-Z MPM3816CGPE-P
以 P 和 Z 结尾的零件编号是相同的零件。P 和 Z 仅表示卷筒尺寸
P&Z的含义 
MPM3816C Resources
-
PRODUCT CATEGORY
降压产品类目 -
APPLICATION
光模块应用光模块是用于高速数据传输的光收发器,可在需要发送和接收大量数据的任何地方应用。无论短距离还是长距离,光模块都是从数据中心到电信公司之间进行大型、高效数据传输的理想选择。光模块的大小和带宽范围不一,最新一代的光模块支持高达400GB/s的速度。这些收发器传送的数据量非常大,因此需要独特的电源解决方案来适应其高功率和小尺寸要求。MPS的单片设计在超小型封装中实现了高功率和超低功耗,简化了布局和散热设计,并使效率最大化,这对任何光学模块设计都至关重要。MPS提供广泛的产品组合,涵盖了光模块的电源部分,包括降压或升压变换器、控制器、电熔丝和负载开关,以及稳压器。这些产品包括EML驱动器,甚至包括TEC控制以改善热量管理。而对于核心电源,MPS提供了带或不带I2C的多种降压变换器作为分立或电源模块。MPS的产品提供先进的功率密度,可以满足大功率设备的需求,包括支持下一代光模块设计。
-
APPLICATION
条形码扫描器应用条形码扫描仪长期以来一直是零售和物流系统中不可或缺的组成部分,但随着消费者对更短结帐时间、订购和交货时间要求的不断提高,条形码扫描仪比以往任何时候都更普遍也更关键。从结帐队列到仓库订单履行,这些设备需要提供方便的用户界面、高效、快速、联网并且安全性高。 MPS的电源解决方案包括电熔丝、稳压器、适配器、充电器、模块、LED驱动器、电池保护器和负载开关,提供可靠易用的条形码扫描仪设计所需的一切。所有产品均经过精心设计,以更小的封装提供更佳的效率,节省板空间并可以简化设计。 MPS全面且经济高效的解决方案是实现系统供电的最佳选择。
-
APPLICATION
扫描仪应用扫描仪正在将越来越多的功能集成到新设计中,例如无线和有线连接、嵌入式处理、安全功能,以及便捷的用户界面。现代扫描仪必须能够快速成像高质量的文档或照片副本,而且要求超低待机功耗和低能耗,从而符合不断增长的节能趋势。 MPS领先的解决方案包括了电源模块、电机驱动器、变换器、稳压器、控制器、整流器、WLED驱动器以及USB和负载开关。这些器件使设计高度集成的高效扫描仪比以往更加容易。 它们共同实现了卓越的电机和速度控制,同时降低了BOM和解决方案总成。MPS出色的解决方案组合为设计高质、高效和高度集成的扫描仪提供了所需的一切。
-
PRODUCT CATEGORY
降压产品类目 -
ARTICLE
THE MPM3695 FAMILY: HIGH-POWER MODULE SOLUTIONS WITH FLEXIBLE OUTPUT VOLTAGE CONFIGURATIONS技术文章Powering modern applications requires high currents, precise transient control, and a flexible voltage set-up. In particular, field-programmable gate array (FPGA) power specifications often come with rigid requirements regarding output voltage (VOUT) accuracy, where the absolute VOUT accuracy must be around ±1.5%,regardless of temperature variations and aging. Some manufacturers’ load regulation s...
-
PRODUCT
MPM3696-40产品带 PMBus 接口的16V、40A、可堆叠、数字全集成同步电源模块
-
PRODUCT
MPM3896-20产品带 PMBus 接口的6V、20A、可堆叠、数字、全集成同步降压模块
-
PRODUCT
MPM3810A产品带集成电感的6V输入、1.2A、同步降压模块变换器
-
PRODUCT
MPM3805A产品带集成电感的6V输入、0.6A、同步降压模块变换器
-
PRODUCT
MPM3896-30产品带 PMBus 接口的6V、30A、数字、全集成同步降压模块
-
PRODUCT
MPM54532产品带 I2C 接口的16V、双路 6A/单路12A 电源模块
-
PRODUCT
MPM3809产品2.3V 至 5.5V 输入、0.6A、超小尺寸PSM 电源模块
-
PRODUCT
MPM3812C产品2.3V至5.5V输入、1A、超小尺寸电源模块
-
PRODUCT
MPM3824产品2.75V 至 6V、2A、超小尺寸、超低噪声电源模块
-
PRODUCT
MPM3860产品7V 6A 降压电源模块
-
PRODUCT
MPM3650C产品1.2MHz、2.75 至 17V、6A超薄同步电源模块
-
PRODUCT
MPM3632S产品集成电感的高频率 18V/3A DC/DC 稳压器
-
PRODUCT
MPM3811产品2.3V - 5.5V 输入,1A 输出模块, 采用小尺寸 2x2x1.6mm QFN 封装
-
PRODUCT
MPM3822C产品2.75 - 6V, 2A, 超小尺寸,超低噪声电源模块
-
PRODUCT
MPM3632C产品18V 输入,3A 模块 集成电感的同步强制 CCM 模式降压变换器
-
PRODUCT
MPM3650产品1.2MHz 同步频率 2.75 - 17V, 6A 超薄电源模块
-
PRODUCT
MPM3833C产品2.75 - 6V, 3A, 超小尺寸,超低噪声电源模块
-
PRODUCT
MPM3830产品集成电感的6V/3A 同步降压变换器模块
-
PRODUCT
MPM3510A产品36V/1.2A 模块 集成电感同步降压变换器
直接登录
创建新帐号