MPQ70244FS-AEC1
MPSafeTM, ASIL-B, 18V, 4-Channel PMIC with 3 Bucks and 1 LDO, Enhanced PMBus Interface Logic, AEC-Q100 Qualified
正在供货产品型号
MPQ70244FSGRHE-xxxxAEC1-Z MPQ70244FSGRHE-xxxxAEC1-P MPQ70244FSGRHE-0000AEC1-Z MPQ70244FSGRHE-0000AEC1-P
P&Z的含义
相关产品

EVQ70244FS-RH-00A MPSafeTM, ASIL-B, 18V, 4-Channel PMIC with 3 Bucks and 1 LDO, Enhanced PMBus Logic Evaluation Board, AEC-Q100 Qualified
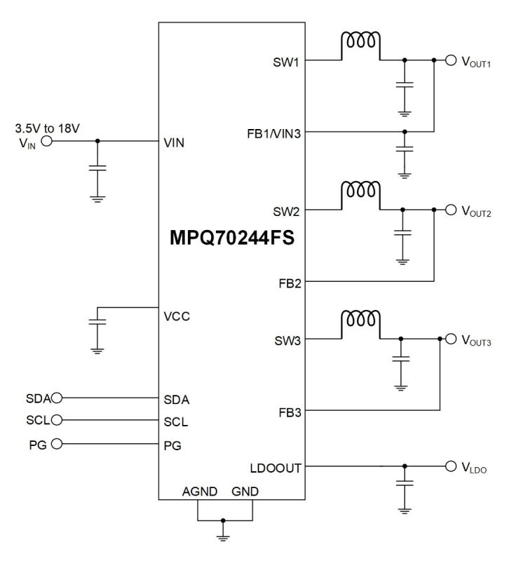
The EVQ70244FS-RH-00A is an evaluation board designed to demonstrate the capabilities of the MPQ70244FS-AEC1, a power management IC (PMIC) solution that integrates three high-efficiency, step-down DC/DC converters and a low-noise, low-dropout (LDO) regulator.
The MPQ70244FS-AEC1 uses a unique, dual-stage, 18V buck architecture that maximizes efficiency for the 1.8V image sensor input/output (I/O) rail in the complementary metal oxide semiconductor (CMOS) sensor in high-resolution camera modules.
Constant-on-time (COT) control with phase-locked loop (PLL) provides fast transient response time. The MPQ70244FS-AEC1 supports a 2.2MHz fixed switching frequency (fSW).
The MPQ70244FS-AEC1 supports a PMBus interface for application flexibility. In addition, fault statuses can be monitored. Fault protections include input under-voltage lockout (UVLO), over-current protection (OCP), over-voltage protection (OVP), under-voltage protection (UVP), and thermal shutdown. A one-time programmable (OTP) memory is provided to preset these functions.
The MPQ70244FS-AEC1 supports applications with a high automotive safety integrity level, up to ASIL-B. Functional safety features include analog built-in self-testing (ABIST), diagnostics, and a power good (PG) output pin. The MPQ70244FS-AEC1 is developed under MPS's advanced MPSafeTM functional safety product development process, which has been independently certified to meet ISO 26262 guidelines.
The EVQ70244FS-RH-00A is a fully assembled and tested evaluation board. The MPQ70244FS-AEC1 is available in a QFN-15 (2.5mmx3.5mm) package with wettable flanks, and is available in AEC-Q100 Grade 1.
MPSafeTM、18V、4通道PMIC,带3个降压变换器和1个LDO,符合ASIL-B等级标准和AEC-Q100认证
直接登录
创建新帐号