- MPQ4243-AEC1
MPQ4243-AEC1
5A, 36V Tolerant, Buck-Boost Converter with USB PD Protocol for Source-Only with High-Side Current Sense, AEC-Q100 Qualified
Session textval
Session Titefor popup
详情
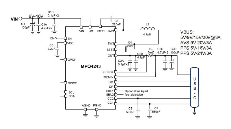
The MPQ4243-AEC1 is a fully integrated USB power delivery (PD) solution for USB Type-C sourcing ports. It integrates a buck-boost converter with four power switches and a USB PD controller. The device achieves up to 5A of continuous output current (IOUT) across a wide input supply range.
The MPQ4243-AEC1's USB Type-C port supports USB PD revision 3.2 with a programmable power supply (PPS). It is backwards compatible with dedicated charging port (DCP) schemes for battery charging specification (BC 1.2), 3A Divider mode, and 1.2V/1.2V mode. The device also supports QC 2.0/3.0, Huawei FCP mode, and universal fast charging specification (UFCS).
The MPQ4243-AEC1 provides a configurable USB PD power management state machine when the battery voltage (VBATT) is low, or if an over-temperature (OT) condition occurs. When two devices are used as dual USB PD ports, the internal power-sharing logic can effectively distribute the total power.
Fault condition protections include I/O pin short-to-VBUS/VBATT protection, output over-current protection (OCP), current limiting with hiccup mode, output over-voltage protection (OVP), and thermal shutdown. The USB Type-C connector I/O pins (OUT, DP/DM, and CCx) support short-to-battery/VBUS protection. The MPQ4243-AEC1 also supports USB Type-C connector liquid fault detection with SBUx pins, and fault reporting via the I2C status.
The MPQ4243-AEC1 requires a minimum number of readily available, standard external components, and is available in a QFN-32 (5mmx5mm) package. It is available in AEC-Q100 Grade 1.
-
显示更多
显示较少
产品特性和优势
- All-In-One USB Power Delivery (PD) Solution for Source Ports
- Wide 4.6V to 24V Operating Input Voltage (VIN) Range, 36V Tolerant Input Range
- 24.5V VIN Over-Voltage (OV) Shutdown
- 3.3V to 21V Output Voltage (VOUT) Range
- Integrated Low On-Resistance (RDS(ON)) MOSFETs for SWA/SWB/SWC/SWD
- Accurate High-Side (HS) Output Constant Current (CC) Current Limit and IMON Function: ±5%
- 160μA Low Quiescent Current (IQ) when USB Type-C is Disconnected
- 260kHz, 360kHz, 420kHz, or 600kHz Configurable Switching Frequency (fSW) with Frequency Spread Spectrum (FSS)
- Supports USB PD R3.2 AVS and Programmable Power Supply (PPS) with 7 Power Data Object (PDO) Lists
- Passed USB-IF PD3.2 Certification Test (TID: 14461)
- SBU1/2 Supports Liquid Fault Detection to Avoid Pin Corrosion
- Supports QC 3.0 Specification, Huawei FCP, and UFCS
- Supports DCP/CDP Schemes for BC 1.2, 3A Divider Mode, and 1.2V/1.2V Mode
- I2C Target Interface with Interrupt Function
- Configurable Output Line Drop Compensation
- Supports Automatic Pulse-Frequency Modulation (PFM)/Pulse-Width Modulation (PWM) and Forced PWM Modes
- Configurable PD Power Management during Low Battery Voltages or High Temperatures
- Supports Dual-Port USB PD Power-Sharing
- Integrated 1W VCONN Power Path
- CCx/DP/DM/SBUx Short to VBUS/VBATT Protection
- Available in a QFN-32 (5mmx5mm) Package with Wettable Flanks
- Available in AEC-Q100 Grade 1
正在供货产品型号
MPQ4243GUTE-xxxx-AEC1-Z MPQ4243GUTE-xxxx-AEC1-P MPQ4243GUTE-0000-AEC1-Z MPQ4243GUTE-0000-AEC1-P MPQ4243GUTE-0001-AEC1-Z MPQ4243GUTE-0001-AEC1-P
以 P 和 Z 结尾的零件编号是相同的零件。P 和 Z 仅表示卷筒尺寸
P&Z的含义 
MPQ4243-AEC1 Resources
-
PRODUCT CATEGORY
一体式USB PD端口产品类目 -
APPLICATION
信息娱乐系统应用汽车车载信息娱乐系统越来越多地由软件驱动,以增强安全性和整体驾驶体验。现代汽车将驾驶和环境信息、乘客娱乐、无线连接和导航集成到一个集中的信息娱乐系统架构中。然而,随着复杂的车载信息娱乐系统的兴起,汽车设计师还面临着越来越多的系统复杂性,例如高级驾驶辅助系统 (ADAS) 以及对连接性和舒适性的考虑,以及符合 ISO26262 安全标准和 EMI 法规。 我们卓越的车规级组件套件包括降压和升压变换器、电源模块、低压降 (LDO) 稳压器、USB 充电端口、负载开关、模拟开关、PMIC、背光 (WLED) 驱动器、直流有刷和螺线管驱动器和直流无刷预驱动器。这些部件旨在以紧凑的封装尺寸简化系统设计,并确保符合严格的安全要求。 MPS 可靠、高效的电源解决方案为下一代信息娱乐系统设计供电提供了所需的一切。
-
APPLICATION
USB TYPE-C 功率传输应用USB Type-C 供电 (PD) 接口在各种应用和市场(包括汽车领域)中越来越流行。USB 端口早已是大多数汽车型号的预期标准接口,而且通常同时具备充电和数据功能。USB Type-C改进了之前的USB设计,提供了一种更小且可反插的端口。它更容易插入,而且还将 USB 3.0 的传输速度提高了一倍。采用USB PD 协议的USB Type-C 通常可提供高达100W的功率,从而加速了新产品的普及。但是,汽车 USB Type-C设计还必须满足严格的汽车安全标准,例如 EMC 和散热法规。新车型的每一项新功能都会增加设计的复杂性,另外,为确保驾驶员和乘客的舒适性和便利性,所占空间也更加重要。 MPS的顶级汽车级产品组合包括 USB PD 控制器、电源模块、升降压控制器和变换器,以及降压变换器。这些部件均符合 AEC-Q100 标准,并以超小封装尺寸提供先进的集成功能,可以简化设计过...
-
PRODUCT
MPQ4241-AEC1产品65W 、全集成 USB PD 解决方案,配备 36V 耐压输入降压变换器和 PD3.1 DFP 控制器,符合 AEC-Q100 认证
-
PRODUCT
MPQ4241GLE-0001-AEC1-Z产品65W 、全集成 USB PD 解决方案,配备 36V 耐压输入降压变换器和 PD3.1 DFP 控制器,符合 AEC-Q100 认证
-
PRODUCT
MPQ4242-AEC1产品集成升降压变换器的 5A、36V 、全集成 USB PD 解决方案,符合 AEC-Q100 认证
-
PRODUCT
MPQ4242B-AEC1产品集成升降压变换器的5A、36V、全集成 USB PD 解决方案,符合 AEC-Q100 认证
-
PRODUCT
MPQ4241GLE-0000-AEC1-Z产品65W 、全集成 USB PD 解决方案,配备 36V 耐压输入降压变换器和 PD3.1 DFP 控制器,符合 AEC-Q100 认证
-
PRODUCT
MPQ5862C-AEC1产品16V, 1.5A, Dual-Channel, High-Side Switch, AEC-Q100 Qualified
-
PRODUCT
MPQ71018FS-AEC1产品MPSafeTM, ASIL-D, 6V, 20A, Synchronous Buck Converter with ZDPTM, AEC-Q100 Qualified
-
PRODUCT
MPQ7932-AEC1产品基于 MPSafeTM开发流程的5.5V电源管理IC,带 6 个降压变换器,符合 AEC-Q100 认证
-
PRODUCT
MPQ71017FS-AEC1产品MPSafeTM6V、15A、同步降压变换器,采用ZDPTM技术、符合 ASIL-D 标准和 AEC-Q100 认证
-
PRODUCT
MPQ5892-AEC1产品36V、5A、双通道智能上管开关,符合 AEC-Q100 认证
-
PRODUCT
MPQ2295-AEC1产品6V、15A 至30A、同步降压变换器,采用ZDPTM技术并符合AEC-Q100认证
-
PRODUCT
MPQ5823A-AEC1产品36V高效率电压限制器,符合AEC-Q100认证
-
PRODUCT
MPQ2176A-AEC1产品5.5V、4A至6A、2.2MHz、同步降压变换器,采用 TLGA-13封装并符合 AEC-Q100认证
-
PRODUCT
MPQ71019FS-AEC1产品采用MPSafeTM 开发流程的6V、25A同步降压变换器,采用 ZDPTM技术、符合 ASIL-D 标准和 AEC-Q100 认证
-
PRODUCT
MPQ5893-AEC1产品60V负载突降容限、5A、双通道智能上管开关,符合 AEC-Q100 认证
-
PRODUCT
MPQ2933-AEC1产品36V、2.2MHz、低IQ 、多相降压控制器,符合AEC-Q100认证
-
PRODUCT
MPQ4111-AEC1产品20V、0.5A 至 4A、低静态电流、同步降压变换器,符合 AEC-Q100 认证
-
PRODUCT
MPQ20087-AEC1产品40V、500mA、高精度、高 PSRR、固定输出线性稳压器,符合AEC-Q100 认证
-
PRODUCT
MPQ5856-AEC1产品42V智能上管驱动IC,符合AEC-Q100认证
-
PRODUCT
MPQ2277A-AEC1产品6V、双路 1A/1A、AAM 模式、2.5MHz同步降压变换器,带电源正常指示和软启动功能,符合 AEC-Q100 认证
-
PRODUCT
MPQ5858-AEC1产品80V、前端电池调节IC,符合AEC-Q100认证
-
PRODUCT
MPQ2183-AEC1产品6V、1A 至 3A、2.4MHz同步降压变换器,带频谱扩展功能且符合 AEC-Q100认证
直接登录
创建新帐号