- MPQ70170FS-AEC1
MPQ70170FS-AEC1
Session textval
Session Titefor popup
详情
电源管理 IC (PMIC) MPQ70170FS-AEC1用于为汽车安全系统中使用的各种处理器和片上系统 (SoC) 供电。它集成了五个同步降压变换器和四个低压差 (LDO) 稳压器。降压变换器支持多相工作,其中四个变换器可配置为两个双相变换器或一个四相变换器。
该器件集成了 13 个 GPIO 引脚,每个引脚都具有多种功能,可实现高度灵活性。此外它还通过用户可配置状态机 (UCSM)、带数据包错误校验 (PEC) 的 I2C接口以及集成多次可编程 (MTP) 存储器实现了高度可配置性。
MPQ70170FS-AEC1符合 ISO 26262 硬件标准,并采用 MPS 先进的 MPSafeTM 功能安全产品开发流程开发,且已通过独立认证。
MPQ70170FS-AEC1 采用侧面镀锡的 QFN-56(8mmx8mm)封装,并符合 AEC-Q100 等级1认证。
-
显示更多
显示较少
产品特性和优势
- 专为汽车应用而设计:
- 工作输入电压 (VIN):2.8V 至 5.5V
- 工作结温 (TJ):-40°C 至 +150°C
- 可减小电路板尺寸和 BOM:
- 五个降压稳压器:
- 输出电压 (VOUT) 范围:0.3V 至 3.3V
- 输出电流 (IOUT):4 路4A 和 1 路 2A
- 4A 降压稳压器支持多相操作,IOUT最高达 16A
- 四个低压差 (LDO) 稳压器:
- VOUT范围:0.3V 至 3.3V
- IOUT:4 路350mA
- 旁路模式
- 五个降压稳压器:
- 专门针对 EMC/EMI 进行了优化
- 频谱扩展功能 (FSS)
- 开关频率 (fSW): 2.2MHz / 4.4MHz
- 降压稳压器之间支持相移
- 高度可配置性实现了应用灵活性:
- 通过 I2C接口实现快速增强模式,并带循环冗余校验 (CRC)
- 多次可编程 (MTP) 存储器
- 可配置上电排序
- 可配置数字输入,可用作用户可配置状态机 (UCSM) 的触发源
- 可配置软启动 (SS) 和软关断
- 四个 8 位模数转换器 (ADC) 通道
- 降压变换器支持动态电压调节
- 具有可配置源的PG 引脚
- 具有可配置功能的13 个 GPIO
- 其他特性:
- 备用电池输入
- 32kHz 晶振驱动器
- 带闹钟的实时时钟 (RTC)
- 采用侧面镀锡的QFN-56 (8mmx8mm) 封装,引脚间距为 5mm
- 符合 AEC-Q100 等级1认证
- 功能安全特性:
- 符合ISO 26262 硬件要求
- 内置模拟/逻辑自检 (BIST)
- 所有电压轨均具有过压 (OV)/欠压 (UV) 监控和过流保护 (OCP)
- VIN 监控和过压保护 (OVP)
- 过温警告和过温关断
- CRC校验
- 用于故障报告的中断引脚
- 用于系统复位的复位引脚
- 具有窗口和问答模式的看门狗定时器
- 两个错误信号监视器 (ESMs)
- 时钟和带隙电压监控
- 提供 ISO 26262 系统设计辅助文档
正在供货产品型号
MPQ70170FSGQQE-xxxxAEC1-Z MPQ70170FSGQQE-xxxxAEC1-P MPQ70170FSGQQE-0000AEC1-Z MPQ70170FSGQQE-0000AEC1-P
以 P 和 Z 结尾的零件编号是相同的零件。P 和 Z 仅表示卷筒尺寸
P&Z的含义 
MPQ70170FS-AEC1 Resources
-
ARTICLE
MPS新品PMIC破解汽车 SOC 供电难题,ASIL-D 功能安全 + 16A 输出太能打!技术文章随着智能汽车向域控化、中央计算架构演进,新一代智能座舱、自动驾驶 SOC 的性能边界被不断刷新。但性能飞跃的背后,是一道棘手的电源设计难题: 大电流需求激增、多路独立电源轨并行、上下电时序复杂、瞬态响应和纹波噪声要求严苛……再叠加汽车行业 “性命攸关” 的高等级功能安全要求,传统分立电源 IC 方案正面临着布板占空间、BOM 成本高、可靠性隐患多……等一系列的技术瓶颈。 别急,全球领先半导体公司 MPS(Monolithic Power Systems)重磅推出新一代高集成多路电源管理芯片 MPQ70170FS,用 “高集成、高安全、高灵活” 三大核心优势,为汽车 SOC 提供一站式电源解决方案,帮开发者轻松搞定紧凑、可靠、智能的电源系统! 输入电压:2.8V – 5.5V 输出电压:Buck(0.3V~3.3V)/ LDO(0.3V~3.3V) 输出能力:4 路...
-
PRODUCT CATEGORY
PMIC (电源管理IC)产品类目 -
APPLICATION
显示(导航、抬头显示、仪表盘)应用汽车显示—包括中央显示器、平视显示器 (HUD) 和仪表盘—向驾驶员显示关键信息和交互式内容。中央信息显示器连接到主机,并提供导航和其他车内信息娱乐控制。汽车 HUD 和仪表仪表盘为驾驶员提供易于访问的信息。HUD 还可以在视线高度上从集群显示器中投射出关键指标,例如速度、温度和燃料用量。除了满足严格的散热要求、ISO26262 安全标准和 EMC 法规之外,这些高级显示器还要求高效率、易于集成和可扩展性的电源解决方案。 我们典型的电源管理解决方案组合包括降压和升压变换器、电源模块、低压差 (LDO) 稳压器、线性稳压器、USB 充电端口、负载开关、PMIC、背光 (WLED) 驱动器、直流有刷驱动和螺线管驱动器和直流无刷预驱动器。这些汽车级部件可实现高质量的显示,同时还满足重要的安全标准。 MPS 高效、可扩展的产品组合为您提供支持下一代汽车显示设计所需的一切。
-
APPLICATION
信息娱乐系统应用汽车车载信息娱乐系统越来越多地由软件驱动,以增强安全性和整体驾驶体验。现代汽车将驾驶和环境信息、乘客娱乐、无线连接和导航集成到一个集中的信息娱乐系统架构中。然而,随着复杂的车载信息娱乐系统的兴起,汽车设计师还面临着越来越多的系统复杂性,例如高级驾驶辅助系统 (ADAS) 以及对连接性和舒适性的考虑,以及符合 ISO26262 安全标准和 EMI 法规。 我们卓越的车规级组件套件包括降压和升压变换器、电源模块、低压降 (LDO) 稳压器、USB 充电端口、负载开关、模拟开关、PMIC、背光 (WLED) 驱动器、直流有刷和螺线管驱动器和直流无刷预驱动器。这些部件旨在以紧凑的封装尺寸简化系统设计,并确保符合严格的安全要求。 MPS 可靠、高效的电源解决方案为下一代信息娱乐系统设计供电提供了所需的一切。
-
APPLICATION
传感器融合域控制器应用感知传感系统是新型车辆中流行的高级驾驶辅助系统(ADAS)。随着雷达与摄像头、甚至激光雷达(LIDAR)系统的集成,感知传感系统也将更进一步发展。但是,每一种传感器都有其优势和局限性,而这正是传感器融合出现的契机。通过融合所有汽车感知系统的输入,驾驶员可以更好地获取信息,从而准确获知车辆周围的物体或潜在危险。但是,这些令人印象深刻的功能除了必须符合ISO26262安全标准和EMI要求之外,还意味更高的设计复杂性。 MPS可靠的汽车级电源管理解决方案组合包括电源模块、降压变换器和线性稳压器。这些器件均经过精心设计,以更小封装尺寸实现了更佳效率与性能,同时最大程度降低了EMI并确保符合安全性要求。制造商可以对自己设计的车辆充满信心,而消费者则可放心使用。 MPS可靠且可扩展的解决方案为下一代传感器融合供电设计提供了所需的一切。
-
PRODUCT
MPQ7932-AEC1产品MPSafeTM、5.5V电源管理IC,带 6 个降压变换器,符合 AEC-Q100 认证
-
PRODUCT
MPQ70332FS-AEC1产品45V、3A HV降压、2A LV降压、250mA LV升压PMIC,符合ASIL-B标准和 AEC-Q100 认证
-
PRODUCT
MPQ70160FS-AEC1产品采用 MPSafeTM 开发流程的5.5V PMIC,带6个降压变换器,符合ASIL-D标准和AEC-Q100认证
-
PRODUCT
MPQ70333FS-AEC1产品采用 MPSafeTM 开发流程的45V、3A降压和250mA升压电源管理IC (PMIC) ,符合 ASIL-D标准和AEC-Q100认证
-
PRODUCT
MPQ7902-AEC1产品45V电源管理IC,带2个降压变换器和1个升压变换器,提供SPI接口实现灵活系统设置,符合AEC-Q100认证
-
PRODUCT
MPQ7935-AEC1产品5.5V、5 通道 PMIC,具有4个 1A 降压变换器、1个300mA LDO、I2C 接口和 MOTP,符合 AEC-Q100 认证
-
PRODUCT
MPQ4390-AEC1产品40V、大电流输出、同步、双降压变换器,符合 AEC-Q100 认证
-
PRODUCT
MPQ70171FS-AEC1产品采用 MPSafeTM 开发流程的 5.5V 安全相关应用 PMIC,带5个降压变换器和4个 LDO,符合 ASIL-B 标准和 AEC-Q100 认证
-
PRODUCT
MPQ7970-AEC1产品采用 MPSafeTM 开发流程的 5.5V SoC PMIC,带5个 LDO、4个GPIO和两个电压监控器,符合AEC-Q100 认证
-
PRODUCT
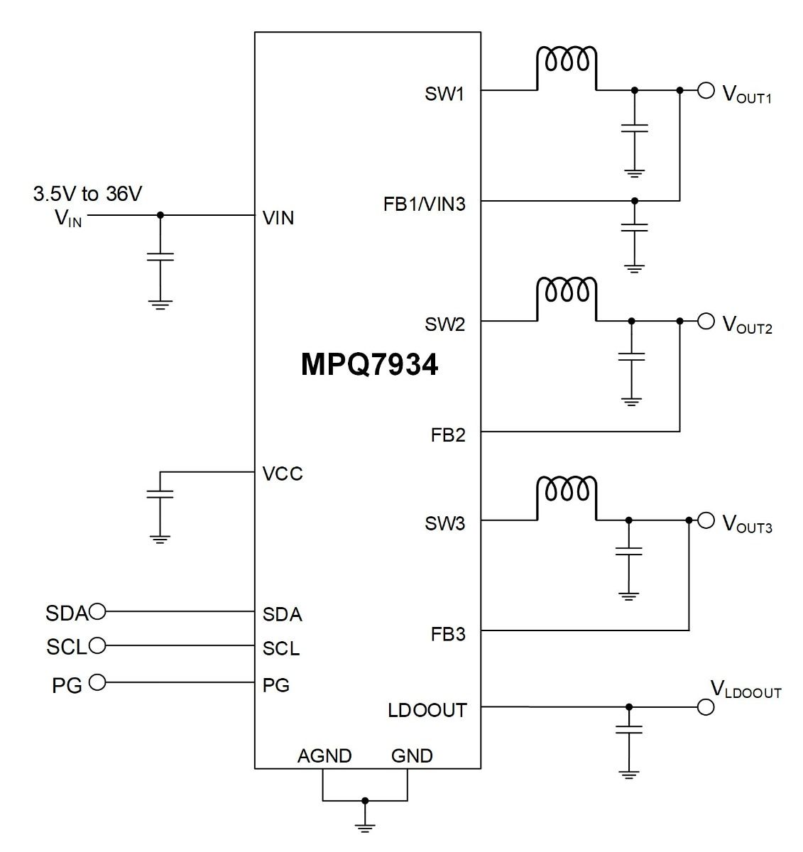
MPQ7934-AEC1产品采用 MPSafeTM 开发流程的36V、4 通道 PMIC,带 3 个降压变换器和 1 个 LDO,符合AEC-Q100 认证
-
PRODUCT
MPQ70244FS-AEC1产品采用 MPSafeTM 开发流程的18V、4 通道 PMIC,带 3 个降压变换器和 1 个 LDO,具备增强型 PMBus 接口逻辑,符合ASIL-B 标准和 AEC-Q100 认证
-
PRODUCT
MPQ70342FS-AEC1产品基于 MPSafeTM 开发流程的36V、3通道 PMIC,符合ASIL-B标准和 AEC-Q100 认证
-
PRODUCT
MPQ70341FS-AEC1产品基于 MPSafeTM 开发流程的36V、4 通道 PMIC,带 3 个降压变换器和 1 个 LDO,符合ASIL-B标准和 AEC-Q100 认证
-
PRODUCT
MPQ70701FS-AEC1产品基于 MPSafeTM 流程、适用于 SoC的 5.5V PMIC,带5 个 LDO、4 个 GPIO 和 2 个电压监控器,符合ASIL-B标准和 AEC-Q100 认证
-
PRODUCT
MPQ70241FS-AEC1产品采用 MPSafeTM 开发流程的 18V、4 通道 PMIC,带 3 个降压变换器和 1 个 LDO,符合 ASIL-B 标准和 AEC-Q100 认证
-
PRODUCT
MPQ70430FS-AEC1产品65V PMIC,集成3A HV降压变换器、2A LV降压变换器和250mA LV升压变换器,符合ASIL-D 标准及AEC-Q100认证
-
PRODUCT
MPQ73351FS-AEC1产品基于 MPSafeTM 开发流程的40V、高输出电流、同步、双路降压变换器,符合ASIL-D标准和 AEC-Q100 认证
-
PRODUCT
MPQ70166FS-AEC1产品带六路降压变换器(1A/1A/1A/1A/2A/2A)并通过 PMBus 实现灵活系统配置的 5V PMIC,符合 AEC-Q100 认证
-
PRODUCT
MPQ74201FS-AEC1产品基于 MPSafeTM 开发流程的、2.7V至5.5V PMIC,集成四路6A同步降压变换器、两个LDO及 I2C 接口,符合ASIL-D标准和AEC-Q100认证
-
PRODUCT
MPQ7933-AEC1产品基于 MPSafeTM 开发流程的5.5V PMIC,带6 个降压变换器且符合 AEC-Q100 认证
直接登录
创建新帐号